漫长的季节,BNB穿越过周期
原文来源:深潮
1606 年,荷兰签发出人类历史上第一张股票,从此以后,崭新的公开募资形式造就了大众可分享的公众价值,现如今 3 万亿美元的英伟达是其在 400 年后的深厚回响。
时移势殊,当今的主流选择虽然依然是股市,但是绝大多数和小国无力参与其中,而比特币等加密资产更适合小国参与全球主流资产定价体系,远的有萨尔瓦多,近有不丹官方下场参与比特币挖矿。
随着特朗普的回归,在 BTC 单一币种和挖矿形式以外,美国和多国都在尝试建立加密货币储备金,这在人类历史上尚属首次,这长期属于金银等贵金属和美元的角色。
无独有偶,重新出发的 CZ 也发推表示不丹有可能将 ETH 和 BNB 纳入不丹储备,顺势而为,1 月 8 日,不丹 GMC 正式将 BNB 和 BTC、ETH 一起纳入储备,不过相较于数字黄金和「ETH is Money」的独特价值,BNB 究竟代表什么?
BTC 自不必多言,BTC 为加密货币赋予了价值,是其合法性的来源,而 ETH 已经被散户和川普的频繁买入证明了其价值,但是 BNB 的长期被 Binance 的光环掩盖,而其在链上生态的独特价值长期未被人发掘。
今天,我们就从 Binance 开始,回溯这漫长的 8 年的春夏秋冬,其中蕴含的价值会在今后数十年影响区块链行业。
起源:BNB is Binance
2008 年,中本聪一手打造了比特币,开启了人类去中心化价值的伊甸园,如同远古文明中的故事奠基者,他的面目总是模糊不清,但是又影响深刻,其中最重要的就是交易属性,一种点对点的电子货币天然暗合价值交换。
于是乎,从门头沟开始,千所大战的时代到来,而其中最重要的不过 Binance 和 Coinbase,前者代表着深耕链上生态,将 CEX 作为通向自由价值的一个阶段,而后者拥抱既有体系,走向上市。
2017 年,Binance 作为交易平台系统的后起之秀,在推出交易平台之时便一道公布 BNB 的作用,可以说 Binance 一开始就在贯彻代币经济学,拥抱区块链,拥抱代币是 Binance 的底层记忆。
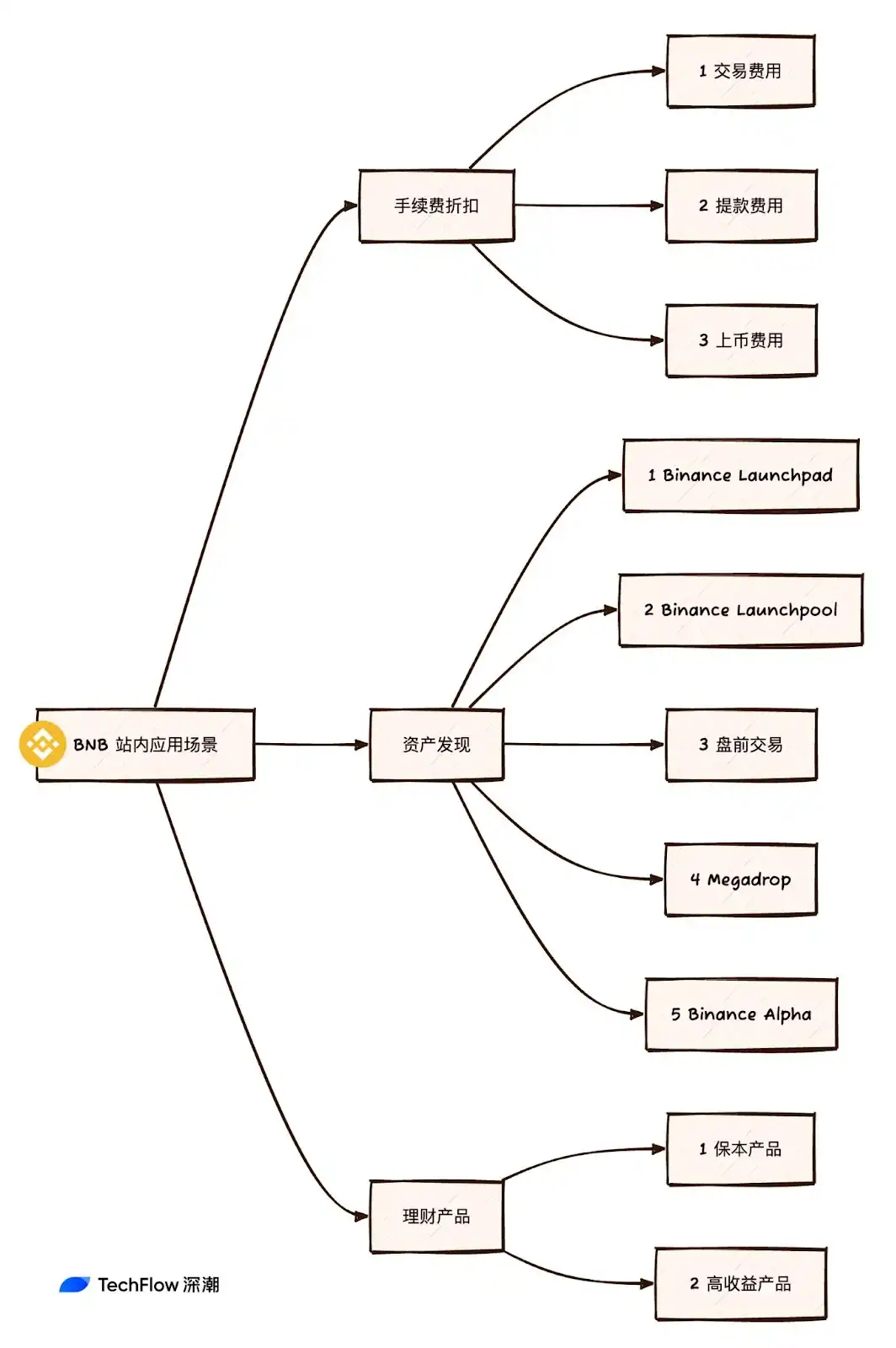
如果翻阅 Binance 的白皮书,在惯常的交易平台本身之外,着重强调了 BNB 的诸多作用,可以分为交易费用折扣,参与平台治理两大作用,其中,交易费用折扣,主要指平台币持有者可在不同持币范围内享受手续费折扣,相当于和平台共同成长,分享交易红利。
参与平台治理主要指可在项目方申请上币时需要持有平台币或者缴纳一定数量平台币作为保障,以及平台币持有方可以进行投票进行项目方上币选择等作用。
平台币价格需要交易平台本身来强势控制,作为最起码的平台币价值来源。除此之外,还存在燃烧机制、扩大使用场景两个主要具体方式来实施。
在最基础的作用之外,BNB 燃烧机制一直在高效运行,每个季度,Binance 将用自身利润来回购 BNB 并将其销毁,目前 BNB 的流通量为 1.45 亿左右,按照当前的销毁速度,大约四年左右,它的总量将降至 1 亿枚。

以最近的一次季度销毁为例,1 月 23 日,BNB 基金会进行第 30 次季度销毁,便公开燃烧 1,634,200.95 枚 BNB,市值约 11.6 亿美元。
更重要的是,BNB 和 Binance 的价值发现形式紧密结合,从学习传统金融改造而来的 Launchpad 到参考行业 Native 的 Megadrop,Binance 始终引领 Crypto 资产发现和发行的潮流。
细数之下,可以发现 Binance 现有 2019 年推出的 Binance Launchpad, 开创加密货币众筹新形式,即我们熟悉的 IEO 方式,既规避了链上无序和欺诈,又为 BNB 持有人打新「特权」。
2020 年 Binance 紧随其后,推出 Launchpool,支持用户质押 BNB 进而获取新代币奖励,配合 Launchpad 使用可以最大限度分享新币红利。
2024 年,Binance 共进行 21 次 Launchpool 活动,2024 年底总锁仓金额达 15.3 亿美元,参与人数超过 610 万人。

在整个历史尺度上,Binance 打新的 ROI 回报率以 13 倍高居榜首,而 BNB 持有人也收获颇丰。
但这不是结束,如何更好的链接链上生态成为 Binance 接下来的思索重点,在 2024 年 Binance 推出 Megadrop,将 Binance 赚币产品与 Binance Web3 钱包无缝整合,重新定义了空投体验。
Binance 精选项目,项目寻找优质客户,其中的评分重点便是锁定 BNB 的数量和时间,申购期越长,申购量越大,则获取的积分越多。
但是这还不够主动,Binance 还需要更主动接触早期项目,抢在未发币、未登台之前发掘 α 项目,Binance Alpha 正式推出,主要是在 Binance 钱包内运作,先上 Binance Alpha,则有一定概率上架 Binance 主站。
做好资产发现和发行,引领行业变革潮流,是 Binance 的初心,而在期间,还有 Binance 理财产品,打造了以 BNB 为核心的 Binance 理财系统,在保本和高收益两分法之下,BNB 持有人可自有选择多种多样的理财产品,并将 BNB 用作本金去赚取更高收益。

在抽象的场景、架构之余,BNB 的实际价值更是一种具体的「实用主义」,我们将以 Solv Protocol 为例来说明 BNB 在 Binance 生态的无缝流转,一鱼多吃的正确做法是正是 Binance 钱包存入 BNB,进而继续参与链上质押和再质押活动。
在抽象和具象的匹配下,Binance 将 BNB 的潜力发挥到极致,但是必须承认,中心化交易平台的存在既是人类通往自由的必由之路,也可能是让人深陷其中的阻碍,而不同的选择并不冲突,更多是因时因地妥协之举。
人类向往自由和去中心化,也追求效率与安全。然而现实世界的发展总是步履蹒跚、充满权衡。摆在人们面前比较光谱里的,从来不是自由与不自由,去中心化与中心化,而是自由、安全、效率、易用之间选择那个最好的。
不同路径优先级的选择,成为每个参与者各自不同的奥德赛之路。
奥德赛:BNB is BNB Chain
漫长的季节,孤独的旅人只能进入没有框架和规则的西部世界,2021 年开启的公链大战,交易平台也加入其中,但是真正存活下来的,只有 3 个半,BTC/ETH,以及 BNB Chain,当时还叫 BSC,以及半个 Solana,正处于和 ETH 的鏖战中。
而到如今,BSC 更名后的 BNB 公链生态统称为 oneBNB,旗下有 BSC,opBNB; 和主打存储概念的 GreenField。
BNB Chain 其实是很特殊的产物,既区别于 Solana 和 FTX 的战略联盟形式,也不同于一众交易平台公链的自娱自乐,BNB Chain 确实做到了公链应有的全部模样。
严肃的一面:AI First Chain
BNB 不是单纯背靠 Binance 交易平台,BNB Chain 也不是,更恰的表示,BNB Chain 生态有庞大的链上用户和交易量,以及活跃的开发者。

在链上交易量上,BNB Chain 和 Tron 是唯二的具备真实需求的公链,Tron 主要是 USDT 的日常使用,而 BNB Chain 是紧随时代变迁的新新之链。
BNB Chain 现有 Dapps 5607, 活跃地址数(UAW)近百万,DeFi TVL 36 亿美元,多项指标甚至领先于以太坊。
比如,CZ 转发 Magic Eden 宣布其平台新增支持 BNB Chain 推文后,ME 短线突破 4.4 美元,BNB Chain 的财富效应一如既往。
BNB Chain 也是 ETH 以外的最主要 DeFi 市场领导者,在 BNB 生态系统中,急用之所急,想用户之所想始终是一种工作方式,正是在过去几年的沉淀中,BNB Chain 确定自己最新定位:做一条 AI 时代的公链。
从 DeFi、NFT 到如今的 Meme 和 AI,BNB Chain 始终是时代弄潮儿,在 AI First 思想引领下,BNB Chain 布局 AI 需要的算力、数据和模型三大基础件项目,并在此基础上推出新项目和新代币,完成自己的商业闭环。

其中最典型的是 MyShell,作为 AI Agent 老牌项目,Myshell 以自己深厚的技术实力吸引大量用户,顺利入选 2023 年度 BNBChain 与 Binance Labs 的 MVB 第六季孵化计划。
虽然 Meme 变得奇怪,但是 AI 非常适合在链上完成,比如使用廉价劳动力进行数据标注,并以加密货币完成工资支付,以及 BNB Chain 的 Greenfield 可以进行存储,一切都可在 BNB Chain 内完成。
比如 BNB chain 领域内的数据标注龙头项目 DIN,对标是 Web2 中的巨头 ScaleAI, 目前该项目已经获得 Binance Labs 投资。
2025 年,BNB Chain 将贯彻 AI 优先的既定思路,从 AI 流转的各个过程赋能现有基础设施,打造出最活跃的链上 AI 生态。
生态繁荣,不是无序的虚火,而是对自身优势的独特价值支撑,根据链上数据,BNB DEX 交易量达到近三年的高点,周交易量突破 177.40 亿美金。
对于基于 BNB 的链上协议和 Dapp 而言,会具备更强的价值支撑,在币价和价值的互相促进中,BNB 成为长期主义的价值标的。
活泼的一面:Happy-Sci&Desci
链上生态竞争,既是技术之争,也是流量之争,但是在 AI、公链等技术术语之外,BNB Chain 依然在探索更多的可能性。
比如由 Binance Labs 研究员 @cyodyssey 发起的 Happy-Sci 活动,已经赞助了 500 位博士生,通过 Trustwallet 向他们进行小额打款,以此来让枯燥的科研生活更具生活多彩。

而在该项目运行中,便是通过 BNB Chain 进行奖励发放,BNB Chain 也因其高效获得 PhD 的大量好评,不仅因为 BNB Chain 出资赞助该项目,还因为 BNB 对各类资产,尤其是稳定币的支持,PhD 身居不同地区,使用各类金融系统,而稳定币可保持美元计价的公平性,借助 BNB Chain 的高速低费率,PhD 可直接在 Binance 内或 Binance 钱包接收,无论是借助 Binance Pay 消费还是换成法币,都会省去巨大的时间成本。
而在快乐科研之外,稍显严肃的 DeSci(去中心化科研)也和 CZ、BNB Chain 结下深厚缘分,CZ 不仅对 Desci 的研究和应用表现出了浓厚的兴趣,并且在多个场合支持了该项目的发展。
无论严肃还是打趣,BNB Chain 的发展坚实有力,不仅专研底层技术,更是持续扩展财富效应,PancakeSwap 从 DeFi Summer 发展到如今,未曾陷入高开低走的路线,而 Four 等 Meme 平台的火爆也说明 BNB Chain 始终走在时代前列。
一手流量,一手专业,BNB Chain 的未来之路是大革命,引导更多人类走向自由之路,在交易和金融之外,BNB 也是价值深厚的加密资产,BNB 绝不局限于交易和 Binance 内部,广阔的人类世界都是 BNB 留下足迹的大好空间。
大革命:BNB is Future
在整个 2024 年,BNB 价格上涨 1.2 倍,不仅跑赢了 ETH 的 46%,甚至小幅领先 BTC 的 1.19 倍,在前十名的主流币种中,上涨最为明显。

虽然 BTC 和 ETH 依然是世人对 Web3 的概念认知,但是在推动加密世界走向主流的历程中,Binance 不可或缺,可以认为 Binance 是门户和新手村,只有经过试炼,才能走向链上黑暗森林。
而在通向主流的路上,BNB 绝不可缺席,可以这样理解,如同相机的取景器,从微观视角,细看是链上世界的可组合行,中观视角,中景就是现存的 CEX 的强势,最后是宏观视角,远景是政府的加密货币储备化趋势。
三者合而为一,共同铸造了 BNB 的多种面向。

目前,Binance 取得了 20 个司法管辖区的合规牌照,在合规之外,还有用户沉淀的的信任,目前 Binance 拥有 200 亿美元的用户存款,并且坚持公布自身储备情况(PoR),种种信任让 Binance 成为 2024 年首个总交易量突破 100 万亿美元的 CEX。
在交易之外,BNB Chain 也在积极扩展自己的可能性。
BNB 不仅是一种加密货币,更是一个连接全球用户、推动金融包容和技术创新的重要工具。
在 BNB 的深入布局中,2025 年链下消费场景,尤其是基于稳定币的支付将成为行业发展趋势,而 opBNB 每笔交易平均为 0.001 美元,BSC 每笔交易平均为 0.03 美元,特别适合稳定币消费,其费率显著小于现有的各类卡组织。
比如,新加坡数字支付提供商 dtcpay 已经与 BNB Chain 合作,加速稳定币的实际应用,使用 dtcpay 的企业能够通过 BNB 链网络接受 USDT 和 USDC 等稳定币的付款。
纵观过去的 8 年,BNB 的旅程才刚刚开始,它不再是一个新生的加密货币,而是正处于加密货币「青春期」的关键阶段。
2017 年,Binance 起于交易平台,2021 年开始深入链上生态,DeFi/NFT 成为实际工具,2024 年是 AI 和 Meme 以及 DeSci。
上善若水,BNB 无形。
8 年的起伏,BNB 见证了加密行业从狂野西部逐渐进化为庙堂议题,从小众群体的玩物到大众皆知的新技术代表范式,但是有足够的理由相信,今天仍然是 BNB 的早期阶段。Crypto 获取主流认可的征程不易,勋章会奖励给所有为之坚守的人,在下一个 8 年。
本文来自投稿,不代表 观点。
原文链接
:
- 免责声明
- 世链财经作为开放的信息发布平台,所有资讯仅代表作者个人观点,与世链财经无关。如文章、图片、音频或视频出现侵权、违规及其他不当言论,请提供相关材料,发送到:2785592653@qq.com。
- 风险提示:本站所提供的资讯不代表任何投资暗示。投资有风险,入市须谨慎。
- 世链粉丝群:提供最新热点新闻,空投糖果、红包等福利,微信:juu3644。

链界巨匠



