35+ 比特币 Layer2 项目盘点:探索创新项目与技术前沿
Trustless Labs
引言
在区块链技术日新月异的今天,比特币不仅作为一种数字资产被广泛接受,其底层技术也在不断演变和创新。随着比特币的生态系统逐渐扩展,各种 Layer2 解决方案如雨后春笋般涌现,旨在提升比特币网络的扩展性、效率和安全性。本文将深入探讨多个创新的比特币 Layer2 项目,通过对这些项目的技术原理、团队背景、融资情况及发展路线图的详细分析,我们将了解它们如何推动比特币生态系统的革新与发展。
Babylon: 跨链质押与比特币经济安全
Babylon 通过密码学方式,利用比特币(BTC)的原生质押,为其他区块链提供权益证明(PoS)的安全保障。这种机制不仅为 BTC 带来链上收益,还引起了市场的广泛关注。
在技术实现方面,Babylon 的质押过程完全依赖于密码学,无需第三方桥或托管方。BTC 质押者可以通过发送具有两个 UTXO 输出的交易实现质押。第一个 UTXO 写入时间锁脚本,到期后质押者可用私钥解锁 BTC;第二个 UTXO 转给临时比特币地址,该地址的公私钥对符合「可提取的一次性签名(EOTS)」的密码学标准。当质押者运行 PoS 链的节点并验证唯一有效区块后,用 EOTS 私钥对其签名。
如果质押者诚实操作,每次只签名一个有效区块,将获得 PoS 链的验证者奖励;若试图作恶同时签名两个区块,其 EOTS 私钥会被反推出,任何人都可以用该私钥转走质押的 BTC,实现罚没,促使质押者保持诚实。Babylon 还提供 BTC 时间戳服务,即将任意区块链的检查点数据上传至 BTC 的 op_return 中,增强安全性。
Babylon 的质押是跨链质押,质押的比特币保留在比特币网络上的脚本中,质押者可指定验证者,在对应的 PoS 链上赚取收益。通过质押 BTC 为其他 PoS 链提供经济安全保障,BTC 无需离开主网即可获得收益,开辟了 BTC 质押的新赛道,将极大改变 BTC 生态玩法。
根据 DefiLlama 的数据,目前 BTC 生息市场规模超过 100 亿美元,其中主动收益有 40 亿美元,收益率在 0.01% 到 1.25% 之间,一般需委托给第三方 CeFi 机构,或桥接或包裹 BTC。PoS 区块链的质押奖励通常在 5% 到 20% 之间不等。通过 Babylon 的质押业务,BTC 无需托管给第三方机构,且能获得 50 倍于传统 BTC 收益,具有巨大增长潜力。
尽管如此,大部分 BTC 持有者为被动持有者,25% 的 BTC 超过 5 年未使用,67% 的 BTC 持有时间超过 1 年,因此说服 BTC 持有者参与质押具有一定难度。Babylon 正在进行测试网质押,计划在 5–6 月上线主网测试,目前尚未宣布流动性质押 BTC 凭证类资产的推出。
Babylon 由斯坦福大学教授 David Tse 和 Fisher Yu 博士于 2022 年创立。Yu 教授是美国工程院院士,因无线通信领域的传奇比例公平调度算法而闻名。2023 年 12 月 7 日,Babylon 完成 1800 万美元融资,Polychain Capital 和 Hack VC 领投,Framework Ventures、Polygon Ventures 和 OKX Ventures、IOSG Ventures 等参投。2024 年 2 月 24 日,币安实验室宣布投资 Babylon。2024 年 5 月,Babylon 完成 7000 万美元新一轮融资,Paradigm 领投。
Chakra: 由 ZK 驱动的比特币再质押协议
Chakra 是一个由 ZK 驱动的比特币再质押协议,旨在建立一个安全的比特币 PoS 系统。通过利用 ZK-STARKs 以及中间件链,Chakra 网络为扩展 BTC 生态建立了原生模块化的范式。4 月 30 日,Chakra 宣布完成新一轮战略融资,StarkWare、Bixin Ventures、Cogitent Ventures 等参投,具体金额和估值信息暂未披露。
Chakra 旨在解决流动性以及互操作性挑战,释放比特币的巨大价值。借助 Chakra,其他 BTC 二层解决方案可以集中精力专注于执行层,而不用过分关注比特币基础设施的结算。
Chakra 网络通过共享的结算层来解锁流动性并获得经济安全,进而为 BTC 生态参与者赋能。BTC Layer2 的项目和 DApp 将从这个安全,活力繁荣的生态系统中的健壮流动性网络效应中获益。
Chakra 通过生成包含时间锁的 UTXO,允许比特币持有者在不将资产转移出自己钱包的情况下进行质押。Chakra 使用 STARK 来实现证明系统。与 SNARK 相比,STARK 提供了一个不需要可信设置的零知识证明解决方案,Chakra 使用 STARKs 技术实现 zk 轻客户端,无需连接比特币网络即可验证质押信息,确保了零知识证明的高效性和安全性。通过引入 CairoVM,Chakra 进一步增强了系统的可扩展性和透明性。
nubit_org: 扩展比特币数据可用性的协议
Nubit 是一个为 BTC 扩展数据可用性(DA)场景的协议,通过运行 PoS 共识组织了一条类似于 Celestia 的 DA 链,并定期将 Nubit 的 DA 数据上传到 BTC 主链中。Nubit 没有智能合约能力,需要 Rollup 基于其 DA 搭建。用户向 Nubit 上传数据,这些数据经过 PoS 共识确认进入「软确认」状态,随后 Nubit 将数据根上传到 BTC 主链,完成最终确认。用户需在 BTC 主链中上传数据标签,用于在 Nubit 全节点的默克尔树中查询原始数据。
目前市场上已有 100 条 BTC L2,如果都选择将 DA 上传到 BTC 区块,即使将 BTC 区块装满,主网最多只能支持 20 条左右的 L2。因此,如何与 BTC 产生联系,使用其安全性保障,存在巨大叙事空白,Nubit 的 DA 再包装思路是个有趣的解决方案。
Nubit 已进行了第一轮 Pre-Alpha Testnet,用户可通过链接 BTC 账户获取积分或运行轻节点赚取积分。第一轮测试网已结束,计划进行第二期测试网。Nubit 的天使轮融资参与者包括 Bounce Finance 和 Brc20 创始人 Domo,完成了 300 万美元 Pre-Seed 轮融资,dao5、OKX Ventures、Primitive Ventures 等参投。

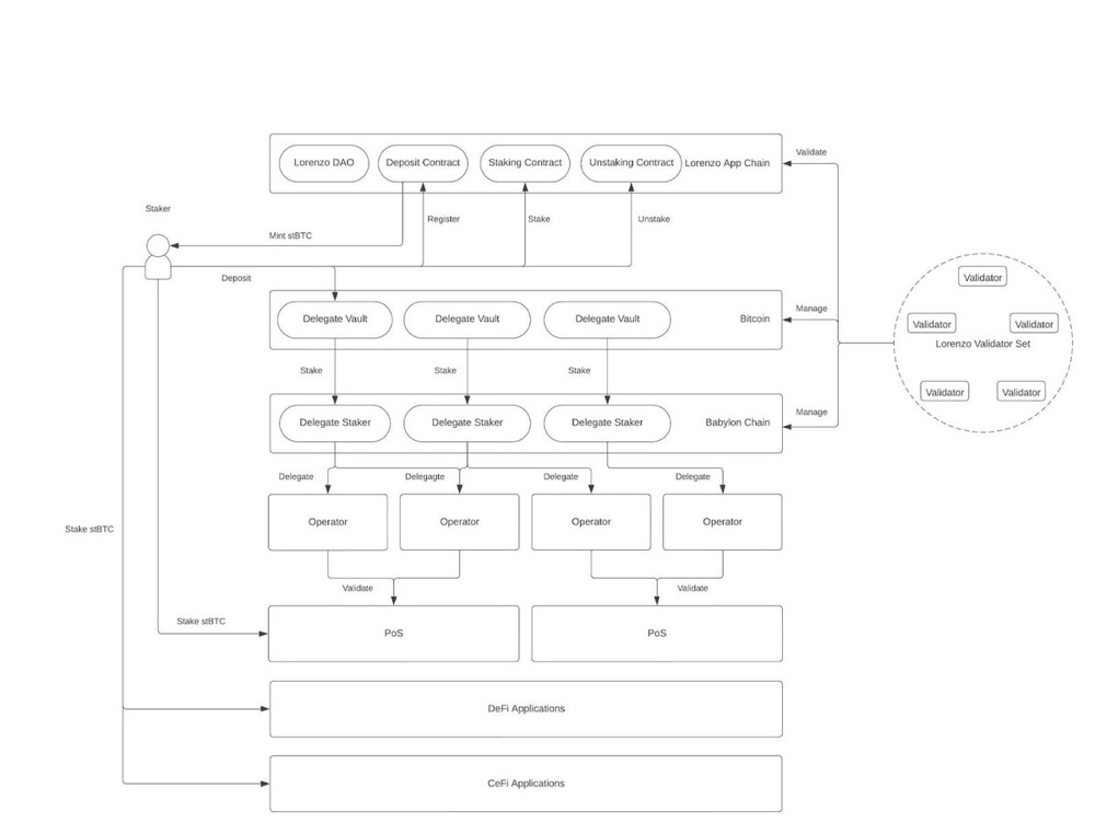
Lorenzo: BTC 的流动性质押协议
基于 Babylon 构建的 Lorenzo 是一个流动性质押协议,提供了 L2-as-a-service 的快速部署服务,旨在降低质押者的罚没风险,并释放质押 BTC 资产的流动性。质押者将 BTC 存入 Lorenzo 的多签地址,可在其链上获得等量的 stBTC 作为流动性证明,并领取质押收益。

Lorenzo 链本身由 Babylon 比特币共享安全保护,是 EVM 兼容的比特币 L2,未来将用模块化方式帮助更多 BTC L2 的部署。Lorenzo 链作为这些 L2 链直接的互操作链。目前 Lorenzo 与 Babylon、BounceBit 等宣布合作,计划启动基于 Cosmos 架构的测试网。目前正在于 Babylon 的第四期测试网合作,进行流动性再质押测试。
据 Rootdata,Lorenzo 由币安、MH Ventures、NGC Ventures 投资,具体细节未公布。目前 Lorenzo 宣布启动预质押 Babylon 活动及联合举办 Bitlayer Mining Gala 头矿节,用户可在预质押 Babylon 活动页面质押 BTC 获得 stBTC,所有 Lorenzo 收到的 BTC 将在 Babylon 上线之后第一时间由 Lorenzo 代理参与 Babylon 质押,但由于 Babylon 质押上限限制,实际质押进度或受到 Babylon 可能存在的质押上限决定。
bitsmiley_labs: 比特币生态的综合 DeFi 协议
BitSmiley 是比特币生态的综合 DeFi 协议,包含超额抵押稳定币发行、去中心化借贷与衍生品。bitUSD 是基于 BitSmiley 发行的超额抵押稳定币,机制类似于 MakerDAO,其去中心化借贷实现方式与 Compound 类似。bitUSD 在 BTC 的 L1 与 L2 上都能实现,基于 bitRC-20 标准发行,支持升级、铸造、销毁等功能,方便在 BTC 主网上表示稳定币。BitSmiley 还开发了用于稳定币的 AMM bitCow,正在多个 BTC L2 上部署测试。

BitSmiley 由 OKX Ventures、ABCDE Capital、Forsight Ventures、Waterdrip Capital、Kucoin Ventures、CMS Holdings、ArkStream Capital 等机构投资。BitSmiley 在项目早期发行了 Ordinals NFT M-bitDisc-Black,获得了较好的市场反馈,该 NFT 也被当作参与测试网的门票。
build_on_bob: BTC EVM 侧链架构
BOB 是一个使用 OP 超级链 SDK 实现的 BTC EVM 侧链架构,使用 wBTC、tBTC 等 ETH 上的包装 BTC 作为 gas 费用,未来将通过新的 POW 合并挖矿协议引入 BTC 的安全性。目前 BOB 测试网已运行几个月,具备一定生态,5 月 1 日,主网正式上线。在第一阶段已超过 40 个项目在该链进行部署,并拥有超过 3 亿 TVL。正在进行第二期存款活动。存款积累的 Spice 点数对应 $BOB 代币。

参与 BOB 的预先质押需在 ETH 主网上进行操作,若为 BTC 则需跨链为 $tBTC、$wBTC,收益倍率为 1.5 倍,还接受 DAI, eDLLR, rETH, USDC, USDT, wstETH、STONE,质押奖励倍数 1.3 倍,并接受 ALEX, ETH, eSOV 质押,奖励倍数 1 倍。BOB 具备较强资源,与美股最大上市矿企 $MARA 合作推出 BTC L2,并宣布了 Coinbase 的 1000 万美元投资,具备较大潜力。
Botanix Labs: 比特币上的 EVM 等效 L2
Botanix Labs 在比特币上构架了 EVM 等效 L2,由 PoS 运行。用户可将 BTC 存入多签名地址参与 L2 的质押或桥接 BTC 到 L2 参与生态。其特点在于这些 BTC 资产由去中心化的多签网络 Spiderchain 保护。
通过质押 BTC 成为验证者节点参与 PoS 与多签网络 Spiderchain,Botanix 将比特币区块哈希值作为来源,随机选择节点参与 PoS 出块,最终确认时区块头铭刻到 BTC 区块中。L2 在 BTC 上的资产全部由多签网络 Spiderchain 保护,节点互相随机组成多签组控制多签地址中的 BTC,作恶成本高,因为其质押的 BTC 可被罚没。
24 年 5 月 7 日,Botanix Labs 宣布获得 1150 万美元融资,由 Polychain Capital、Placeholder Capital、Valor Equity Partners 以及 Andrew Kang、Fiskantes、Dan Held、The Crypto Dog、Domo(BRC20 创始人)等一系列天使投资者参投。
Botanix 的测试网已运行半年,用户可参与测试并领取一系列 NFT 凭证。Botanix Labs 从 2022 年开始构建 BTC 上的 L2,具备一定技术实力,测试网是较好的参与机会。
bounce_bit: BTC 生息与 Restaking 基础设施
BounceBit 是一个基于 BTC 的生息与 restaking 基础设施,融合 CeFi 与 DeFi 业务,使用 BTC 质押担保区块链安全性。BounceBit 本身也是一条 BTC EVM L2,L2 的 PoS staking 可质押原生代币 BB 或 BTC 资产。吸收的 BTC 资产被托管在 Mainnet Digital 和 Ceffu 支持的中心化托管服务中,用户存入的 BTC 资产在 BounceBit 上变成 bounceBTC,可质押给其他验证者网络赚取验证收益。BounceBit 为用户带来了三重收益:主网 BTC 资产托管收益、链上 st 项目收益、restaking 奖励。
BounceBit 受币安支持,将把代币的 8% 提供给 Binance Megadrop 的 BNB 质押者。
citrea_xyz: 增强比特币区块空间的 ZK Rollup
Citrea 是一个基于比特币(BTC)的增强区块空间功能的 ZK Rollup,由 Chainway 团队开发,专注于 BitVM 验证的早期实现。Citrea 网络在 zkVM 中处理交易并生成 zk 证明,这些证明被刻入 BTC 区块中,通过 BitVM 在 BTC 主网上实现乐观验证,确保 Citrea 的结算和数据可用性由比特币主网处理。

Citrea 通过信任最小化的桥 Clementine 实现 L2 与 BTC 主网间的资产桥接。当用户需要从 L2 提款 BTC 时,将资产转入 L2 的提款合约并附上 BTC 地址,桥的运营者先将自己的 BTC 资产转给用户。每隔六个月,Clementine 桥进行中断检查,运营者需凭借交易的原始数据与 SPV 提款证明、Citrea 的 zk 证明来提取应得的 BTC。如果运营者作恶,挑战者可发起挑战,揭露交易的原始数据,阻止运营者提取桥中的 BTC,确保桥资产的安全。
目前,Citrea 已完成 270 万美元种子轮融资,由 Galaxy 领投,参与投资者包括 Delphi Ventures、Eric Wall、Anurag Arjun、BatuX、Igor Barinov 和 James Parillo 等。
Mintlayer: 基于 PoS 的比特币侧链
Mintlayer 是一个基于权益证明(PoS)的比特币侧链,使用可验证的随机函数(VRF)保证稳定的出块速度。Mintlayer 与 BTC 一样采用 UTXO 结构,因此可以直接享受 BTC 网络的各种优势。Mintlayer 上的代币发行无需智能合约,而是通过 UTXO 添加备注,类似于 BTC 的染色币;也可以使用 UTXO 的原子交换,通过创建哈希时间锁定,与 BTC 主网资产进行交换,这是 EVM 与账户结构的 BTC L2 无法实现的。
Mintlayer 孵化了基于本链的 DeFi 产品 Atomiq DeFi,利用原子交换的特性,允许在 Atomiq DeFi 中直接与主网 BTC 交互。Mintlayer 的代币 $ATMQ 将在第二季度末发行。
NervosNetwork: PoW 与 UTXO 模型的智能合约平台
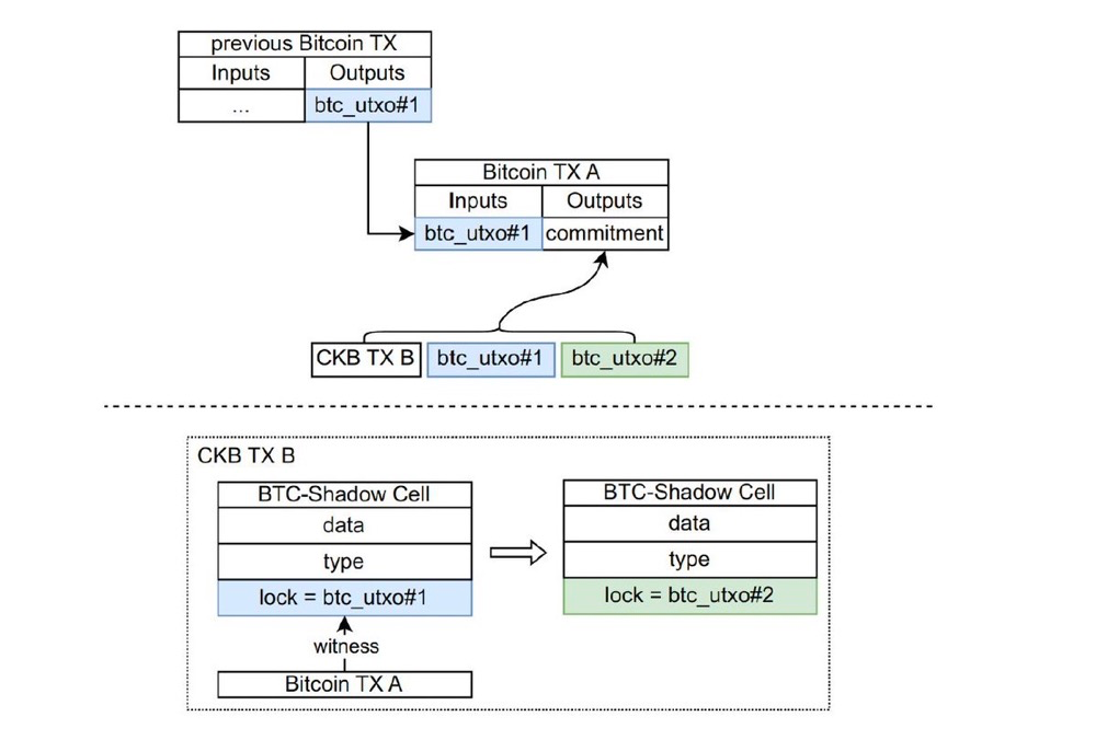
Nervos 是基于工作量证明(PoW)和 UTXO 模型的智能合约平台,2024 年提出了完善的扩展 BTC 生态的解决方案,并发行了 RGB++ 的比特币一层资产发行与扩展协议。Nervos 基于多年 UTXO 模型的积累,其 RGB++ 与 UTXO 同构绑定方案直接利用了 BTC 的原生能力,安全性与 BTC 主网高度关联。
RGB++ 在 BTC 主网上发行资产,与比特币 UTXO 有绑定关系。用户可以选择将 RGB++ 资产「跳转」到 Nervos 网络使用。跳转的 BTC 交易会在主网输出特定 UTXO,在 Nervos 网络中触发相关影子交易,RGB++ 资产信息被写入 Nervos UTXO,解锁条件是特定的 BTC UTXO。用户可以在 Nervos 享受智能合约能力和更低手续费,更高性能,亦可将资产通过同构绑定方式跳转回 BTC 主网。

基于上述同构绑定思路,Nervos 还发布了 UTXO Stack 应用链架构,类似于以太坊的 OP Stack,并在开发基于自身的闪电网络。Nervos 拥有目前最完善的 BTC 生态扩展解决方案。
Mezo: 基于 tBTC 的 BTC L2
Mezo 是基于 tBTC 构建的 BTC 二层网络,使用 Cosmos EVM 架构,通过 tBTC 的多签跨链桥实现 BTC 到 Mezo L2 的资产转移。Mezo 引入了 HODL Proof 的旁氏经济学,类似于 BTC staking 的 ve33。用户可以在 Mezo 上锁定 BTC 参与共识,锁定时间越长,获得的质押验证权重和奖励成倍增长。
Mezo 的 PoS 分为 BTC 部分和原生代币 MEZO 部分,均可获得 veMEZO 作为奖励,激励分不同的激励池,总激励的 1/3 由 BTC 质押者获得,2/3 由 MEZO 质押者获得。Mezo 已完成 2100 万美元 A 轮融资,由 Pantera Capital 领投,Multicoin、Hack VC、Draper Associates 等参投。Mezo 已启动早期存款活动,可存取原生 BTC、wBTC 与 tBTC,预计 2024 年下半年启动主网。
BVMnetwork: 支持无限扩展的 Rollup-aaS 平台
BVMnetwork 是一个比特币上模块化比特币 L2 协议。特点是批量发行 BTC 生态相关的 L2,每条 L2 都针对特定目的进行优化。
BVMnetwork 的定位是 Rollup-aaS(Rollup as a Service)。技术上,BVMnetwork 采用类似于 EVM 的模型,使用比特币作为数据层来实现交易级共识。通过使用 TxWriter 和 TxReader,BVMnetwork 能将 BVM 交易嵌入到比特币交易中,并确保所有 BVM 节点在网络上保持一致的状态。TxWriter 负责将 BVM 交易嵌入比特币交易中,类似于 Ordinals 的技术。TxReader 负责在每个新的比特币区块中过滤 BVM 交易。BVMnetwork 是基于 Op-Rollups 的多层架构,包括数据可用性(DA)、智能合约平台、Sequencer、Rollup 节点、执行引擎、结算和桥接等多个层次。BVMnetwork 提供了一个完全托管的解决方案,用户只需几次点击就可以部署一个 BVM Chain,并选择最适合其应用的配置。
目前 $BVM 的市值为 143M 美元,总供应量为 100M,流通量为 23M。代币 TGE 于 2024 年 3 月 24 日进行,目前处于质押阶段。用户可以质押 BVM 代币来挖取 SHARD(BVM 的治理代币),官网给出的年化收益率(APR)为 50%。也可以参与挖掘其他的新启动的 BTC L2 代币。

BVM 团队目前已经发行了多个 BTC L2,alpha chain 是第一个 BTC L2 网络,naka 用于 BTC DeFi 业务的 L2,EternalAI 完全链上 AI 的 BTC L2,swamps 是一个支持 SRC-20 DeFi 的 BTC L2,RuneChain 是一个专注于 Rune 交易的 BTC L2,Bittendo 是一个支持 gamefi 的 BTC L2,bloom 是一个支持 BTC 质押与再质押的 BTC L2,正在策划中的链还包括引入 POW 与 RWA 的数条新 L2。
BVM 团队快速迭代,攒项目跟热点的速度很快。上述项目多采用给旧持有者与潜在新用户空投,并使用旧资产参与 IDO 的方式进行启动。BVMnetwork 的团队由一些活跃在 Twitter 上的比特币 OG 成员组成,团队曾在 2023 年就参与开发 BTC L2 Trustless Computer,但当时反响平平,后有开发了 Bitcoin 上的 Friend.tech 翻盘,直到 BVM 才获得成功。
BitLayerLabs: 基于 BitVM 的 BTC L2 项目
BitLayerLabs 是第一个基于 BitVM 的比特币二层网络(L2),支持多虚拟机和 EVM 兼容,采用 Op-Rollup 技术。2024 年 3 月 27 日宣布完成 500 万美元种子轮融资,由 Framework Ventures 和 ABCDE Capital 联合领投。其他参与机构包括 StarkWare、OKX Ventures、Alliance DAO、UTXO Management 等。5 月 19 日获得 OKX 战略融资,金额未披露。
BitLayerLabs 的定位是 Op-Rollup,其资产桥接的方式计划使用了 DLC 与 BitVM,这允许用户在主网出现问题时也能在 BTC 上取出资产(逃逸通道)。通过 BitVM,BitLayerLabs 能够在比特币堆栈上构建图灵完备的计算层,利用基本构建块(如哈希锁、时间锁和大型主根树)来创建可以处理复杂计算和合约的系统。BitLayerLabs 支持多虚拟机,包括 EVM、CairoVM、SolVM 和 MoveVM。
但在目前的主网中使用的是 PoS + 多签桥的方式。BitLayer 计划在 2025 年的 Q2 实现一个最小化的 BitVM 实现,来替代现在的桥接方案。
目前 Bitlayer 已发布主网 V1,并宣布了开发者激励计划和早期支持者 NFT 活动。目前正与 Lorenzo、Bitsmiley、Avalon、Bitcow、Pell、Enzo、Bitparty 联合进行挖矿活动,活动将持续两周,截至 6 月 10 号。
路线图现实,Bitlayer 将在 2024 年 9 月实现主网 V2,转变为等效 Rollup 模型,推出 Sequencer+DA 模式,基于 DLC/BitVM 技术协议,保障用户资产存取。2025 年 6 月实现主网 V3,使用 BitVM 进行 L1 验证挑战,实现 BTC 安全等价,实施基于 BitVM 的 OP 挑战及用于资产逃逸的 BitVM 方案 DLC-Attestors。
Alpen Labs: 模块化 ZK-Rollup 项目
Alpen Labs 致力于开发 ZK-Rollup 技术,尽管披露的信息较少,但其团队和融资背景相当较好。项目定位为模块化 ZK-Rollup,原生 ZK 验证器和乐观 ZK 桥。
Alpen Labs 的的 ZK 验证技术依然延续 BitVM 的思路,但设计了一种专用于比特币的 ZK SNARK 验证器 SNARKnado,相比 BitVM 的验证器设计可以降低交互验证的轮次,从而提高可行度。目前已经开源了部分代码。
2024 年 4 月 10 日,Alpen Labs 公布完成了 1060 万美元的种子轮融资,实际融资在 2023 年完成。投资者包括 Castle Island Ventures、Robot Ventures、Axiom Capital 等。CEO 兼创始人 Simanta Gautam 于 2022 年创立 Alpen Labs,专注于 BTC 和 zkSNARKs。Gautam 毕业于 MIT,曾在 MIT、NASA、Amazon 等机构担任研究实习生,并创立了 Synapse。Alpen Labs 未在 GitHub 上公布代码,路线图尚未发布。
Anduro: 纳斯达克上市矿企 Mara 支持的侧链系统
Anduro 是一个由纳斯达克上市矿企 Marathon Digital Holdings 孵化的多侧链平台,旨在提供侧链解决方案。
Anduro 设计了两条侧链:BTC 兼容的 COORDINATE 和 ETH 兼容的 ALYS。COORDINATE 是 UTXO 链,支持 Ordinals 等协议创新,ALYS 则瞄准实体 rwa 资产。
所有 Anduro 侧链都与比特币进行合并挖矿,其原生资产 Anduro BTC 与 BTC 1:1 挂钩。Anduro 侧链最大限度地符合比特币的原生属性,包括使用工作量证明(PoW)产生的区块。
anetaBTC: 基于 Cardano 和 Ergo 的 Wrapped BTC
anetaBTC 是一个基于 Cardano 和 Ergo 的 Wrapped BTC 项目,旨在实现 BTC 在这两条链上的 DeFi 流动性。通过智能合约铸造和赎回 AnetaBTC,anetaBTC 使得 BTC 持有者可以在 Cardano 和 Ergo 的 DeFi 生态系统中参与各种活动,如借贷、交易和流动性挖矿,而无需放弃对 BTC 的持有。
anetaBTC 的代币包括 $cBTC、$NETA 和 $cNETA,其中 $cBTC 是通过锚定 BTC 而在 Cardano 和 Ergo 网络上铸造的 Wrapped BTC 代币。目前 $cBTC 还在持续铸造中,$cNETA 的 TGE 已完成。$cBTC 是项目的 Wrapped BTC,目前铸造了 17.6 个。$NETA 和 $cNETA 是项目的代币,总供应量为 20 亿个,分别在 Ergo 和 Cardano 上发行。cNETA 市值目前为 2.53M,已全部流通,70% 公开分配。
目前,anetaBTC 项目已经启动了 V1 版本的主网,V2 版本的测试网预计在 2024 年第二季度推出,V2 版本的主网计划于 2024 年第三季度推出,而 V3 版本则计划于 2025 年发布。
该项目由 Austin Regron 创立,他拥有多年的开发经验,并专注于将 BTC 引入 Cardano 和 Ergo 生态系统。联合创始人 Willie McClinton 是一位在 MIT 攻读博士学位的学生,他曾参与项目的发展,但已退出。
BiopDAO: 支持 BRC-20 协议的 Op Rollup 项目
BiopDAO 是一个基于 Op Rollup 的项目,专注于支持 BRC-20 等协议,并提供 Biop Virtual Machine(BVM)来支持智能合约。该项目的目标是创建一个高效、安全和可扩展的 Layer 2 解决方案。BiopDAO 的主要代币是 $Biop,其总供应量为 21,000,000 个。目前,$Biop 的市值约为 50 万美元,而 FDV 为 2.5M 美元。BiopDAO 计划推出三个版本的 L2 区块链:V1、V2 和 V3。V1 版本计划于 2024 年第一季度推出,V2 版本计划于 2024 年第二季度推出,V3 版本计划于 2024 年第四季度推出。尽管 BiopDAO 的代码开源,但目前项目进展缓慢,完成度不高。

Bitsat_Official: 将 AI 融入 BTC L2 的 ZK-Rollup 项目
Bitsat 是一个兼容 EVM 和 Cosmos 的全链互操作协议,旨在将 AI 融入比特币二层网络(L2)。
Bitsat 的核心是 HyperLayer,这是一个高性能、可扩展的平台,用于在比特币网络上部署和运行分布式 AI 应用。技术特点包括 ZK-Connector,实现数据和资产的高效传输,VM Engine 与以太坊虚拟机(EVM)兼容,以及异步高性能共识机制,提供高性能和可扩展性。
项目目前尚未公布相关的 Tokenomics 信息。Bitsat 的路线图包括 2024 年 Q2 上测试网,2024 年 Q4 上主网 V1。
Bool_Official: 去中心化、安全的比特币验证层
Bool 是一个模块化的数据可用性(DA)层,使用 ZK、MPC 和 TEE(可信执行环境)技术。
该项目定位于提供基于 MPC 的分布式密钥管理驱动的去中心化且安全的比特币验证层。技术特点包括使用动态隐藏委员会(DHC)和环可验证随机函数(Ring VRF)协议保护成员身份,以及在可信执行环境(TEE)中执行所有密钥管理过程。Tokenomics 方面,$BOOL 总量为 10 亿,初始分配 500M。
路线图包括 24 年 6 月完成代码审计,7 月上线主网以及 8 月及以后开放 BTC 质押。代码开源,完成度较高,正在等待审计。

CashuBTC : 强调隐私保护的 BTC 项目
Cashu 是一个免费开源的 Chaumian ecash 系统,专为比特币打造,并与闪电网络深度集成,确保隐私。比较受 BTC 核心社区的认可。Cashu 定位于提供开放的电子现金协议,称为 Cashu NUT,使用盲签名保护用户隐私,交易是点对点的。
技术特点包括闪电节点运行者充当用户在闪电网络上的托管人,同时向用户发放电子现金。Cashu 是一个开源协议,已经有多个系统支持和应用。
BnzkLabs: 基于 ZK-Rollup 的 BTC L2 项目
BnzkLabs 计划支持序数 BRC20 协议(zkToken),随后支持 BRC721(zkNFT)和其他协议,目前进度不够,未见代码。Tokenomics 方面,$BNZK 代币总供应量为 2100 万枚,团队储备 10%,生态系统奖励 20%,公开销售和私人销售 40%,挖矿奖励 30%。路线图包括 24 年 4 月上测试网和 9 月上主网。目前完成度很一般,未见代码。

Drivechain LayerTwoLabs: 比特币侧链技术
LayerTwo Labs 由 BTC Drivechain 提出创建比特币侧链团队。 Drivechain 是一种合并挖矿的 BTC 侧链技术,旨在作为比特币的软分叉升级,提出了新的侧链交互方式。
Drivechain 的提出者的 Paul Sztorc 是 LayerTwoLabs 的创始人兼 CEO,他是一位耶鲁大学的前研究员和统计学家,同时也是比特币的资深从业者,在 BIP300 和 BIP301 中详细阐述了 Drivechain 的概念。
Drivechain 是一种 BTC 的侧链技术,通过哈希率托管机制和矿工评分系统,在不改变比特币核心安全性和去中心化特征的情况下,实现比特币大面积的侧链扩容。其基本机制在于创建了一种新的比特币地址,任何发送到这种地址的资金都会被锁定,只有在所有矿工同意的情况下,这些资金才能被花费。矿工通过「评分」系统来达成共识,一旦某个交易的分数足够高,这笔交易就会被发布,资金从侧链转移到主链。
Drivechain 允许比特币网络通过侧链实验新的使用案例,如发行资产、完全私密交易、状态区块链合约等,而不必牺牲比特币的核心安全性和去中心化特征。该项目的路线图已经开始实施,测试网已有 Linux、Mac 和 Windows 的 Launcher。代码开源,完成度较好,更新频繁。
22 年 12 月融资 3M 美元,具体未披露。
EASTBlue_io: 专注于大规模应用的 L2 解决方案
EASTBlue 是一种专注于大规模应用的 L2 解决方案,背靠 NEAR,采用 Rollup 技术和多虚拟机支持。
该项目基于 Rollup,旨在通过 EAST 账户保险库模型(AVM)利用 NEAR 的链签名和账户聚合为比特币引入新的可编程层,解决 Ordinals 带来的拥堵与扩展问题,提升 BTC 的智能合约能力。EASTBlue 通过将账户所有权转移给智能合约来实现一种新的跨链交易范式。
2024 年 3 月 22 日开始 $EAST 空投,优先考虑 PARAS 代币持有者。代币供应量为 10 亿,$EAST 根据生态系统行为和性能动态发行,有 5 年的锁定期。大部分代币(52%)分配用于社区建设和生态系统入门。将推出质押功能,但尚未找到完整的路线图,同时未见项目代码。
Tokenomics 分配规则如下:

fedimint: 社区托管与交易比特币的开源协议
fedimint 是一个社区托管与交易比特币的开源协议,旨在强调隐私保护,并减少对大型中心化交易所的依赖。联合创始人包括 Justin Moon 和 Obi Nwosu,分别是 austinbitdevs.com 的联合发起人和前英国比特币交易所 Coinfloor 的 CEO。项目已完成 420 万美元种子轮融资和 1700 万美元 A 轮融资,总融资达 2121 万美元。Fedimint 最新发布了 v0.3.0 版本,在版本兼容性的自动化测试方面取得了巨大进展。

GeliosOfficial: 支持 Runes 标准和 EVM 友好的 BTC L2
Gelios 是一种支持 Runes 标准和 EVM 友好的比特币 L2,旨在促进应用程序之间的通信和无缝跨链交互。Gelios 作为比特币的 dApp 层,用户可以将 BTC 和 WBTC 转移到 Gelios,从而释放 BTC DeFi 的潜力。项目已与 Ave.ai、OKX、Bitget、Gate、Unisat 等合作。目前,二次元卡片放置类游戏 Crimson Heart 已部署到 Gelios 网络。
Gelios 初始供应量为 210,000,000 $gOS,初始市值为 4000 万美元,初始流动性为 100 ETH。$gOS 已上线 Alphanet,并能在 Uniswap 上用 ETH 交易。Roadmap 包括空投分三个阶段进行:测试网(已结束)、Alphanet(目前进行)和主网(未开始)。

HacashCom: 多层扩容与状态通道的比特币解决方案
Hacash.com 是一个致力于解决比特币扩容问题的项目,通过 Layer 1 实现比特币的单向转移,并在 Layer 2 部署状态通道进行支付操作,进一步提出 Layer 3 构想以实现生态扩容。
Hacash Layer 1 网络自 2019 年运行以来,采用工作量证明(PoW)共识机制,通过 HACD、BTC 和 HAC 三种 PoW 货币实现发币、分配与结算,以解决比特币缺乏货币属性的问题。Layer 2 主要用于大规模支付,构建支付结算通道链,同时作为 Layer 3 的基础设施。Layer 3 支持多链交互和应用搭建的生态系统,以支持资产发行、智能合约运行以及链上数据交互与跨链。创始团队包括 Ken You、Trevor Stoll 和 Leo Yang。项目曾众筹了 60000 美元用于在 Mexc 交易所上市。目前处于测试网阶段。
比特币可以单向转移到 Hacash 中,保持其所有权和原生价值属性,总供应量保持在 2100 万枚,并以最小的中本聪单位在 Hacash 中流通。BTC 转账导致 HAC 的创建,HAC 的发行量逐渐减少,在 105 万 BTC 转账后,每 1 BTC 转账仅产生 1 个 HAC。HACD 的总供应量约为 1677 万,通过采矿和 HAC 招标产生,采矿难度逐渐增加,最大日产量为 58,预计所有 HACD 将需要 800 年,但可能永远不会生产出所有的 HACD。


interlayHQ: 实现跨链互操作性的比特币支持资产
Interlay 的旗舰产品是「interBTC」,这是一种完全抵押的一对一比特币支持的资产,实现多个区块链生态系统之间的互操作性,同时保持比特币的抗审查性质。技术上,Interlay v2 引入了原生 DeFi 功能,通过创建迎合比特币持有者的市场并在这些协议中建立深度流动性,用户可以轻松访问比特币为中心的 DeFi 使用案例,如 swap、Borrow & Lend、Multi-Chain BTC、Stake BTC。用户可以通过锁定 BTC 后 1:1 铸造 iBTC,用 iBTC 作为抵押品进行 DeFi 交易获得收入,然后赎回 BTC。Interlay 已经过知名审计机构 informal systems、quarkslab、nccgroup、security research labs 的审计。创始团队包括 Alexei Zamyatin 和 Dominik Harz,都是英国帝国理工学院 PhD。截至目前,Interlay 已完成两轮融资,累计融资 950 万美元,最近的一次融资是 2021 年 12 月 21 日,融资金额达 650 万美元,投资机构包括 IOSG Ventures、DFG、HYPERSPHERE 等。
libreblockchain: 更快、更便宜的比特币 L2
Libre 是一个比特币 Layer-2 解决方案,使比特币和 Ordinals 更快、更便宜、更易于编程。Libre.org 是比特币序数的新多合一平台,提供搜索、钱包、交易市场、铭文等功能。Libre 不需要 Token,内置 Typescript 和其他顶级语言,使用 BTC 在几秒钟内加入,无需 KYC。Libre 每秒处理 4000+ 笔交易,零交易费用,具有链上 AMM。Libre 主网于 2022 年 7 月 4 日上线,发布了 1000 万枚 LIBRE 的空投,最终只有 27.7 万枚被认领。Libre 还推出了测试版的 BRC 20 Dex 和移动端 APP,方便用户交易铭文。
LightecXYZ: 基于 ZKP 的比特币 Layer2 解决方案
LightecXYZ 旨在利用零知识证明(ZKP)技术构建比特币的 Layer2,其主要项目包括 opZKP 和 zkBTC。opZKP 通过将复杂计算转移到链下完成,并生成一个简明的证明,再通过在比特币脚本语言中引入新的操作码,在链上验证链下已执行计算的证明。这个方案弥补了比特币图灵不完备的限制,使得在比特币上部署各种应用成为可能。opZKP 的技术复杂,开发周期较长。而 zkBTC 是基于 opZKP 之上的应用,实现了比特币和以太坊之间基于 ZKP 的跨链桥。该方案允许用户将比特币存入指定地址,以铸造与比特币一对一挂钩的 ERC-20 代币 $zkBTC。整个过程通过链外生成 ZKP 证明,然后在以太坊智能合约上验证该证明,确认交易后铸造相应数量的 $zkBTC 代币。用户赎回时需销毁相应数量的 $zkBTC 代币,并在链外生成证明,验证通过后赎回比特币。Lightec 团队在整个过程中不掌握指定地址的私钥,确保安全性和去中心化。
Lightec 团队正在积极开发 zkBTC 项目,预计数月后上线测试网。同时,他们在初步构建代币经济模型,以支持 opZKP 提案的进一步开发,推动比特币 Layer2 生态系统建设。
Liquid_BTC:比特币的快速、安全和保密的 Layer2 解决方案
Liquid Network 是比特币的 Layer2 解决方案,提供快速、安全且保密的结算和数字资产发行,包括稳定币、证券代币和其他金融工具。Liquid Network 采用特殊的联邦拜占庭协议(FBA),将区块生成时间压缩到 2 分钟内。通过机密交易(Confidential Transactions)技术和零知识证明保护交易金额与地址信息。Liquid Network 允许用户以 LBTC(闪电比特币)作为可交易的数字资产进行快速和私密的交易,目前流通中的 LBTC 超过 3700 枚。
Liquid Network 由超过 65 家比特币为中心的公司分布式联盟进行网络治理,包括 Bitbank、BTCBOX、Aquannow、Bitcoin Reserve、Cobo、OpenNode 等。Bitfinex 证券推出萨尔瓦多首笔代币化债务,为新希尔顿酒店提供资金,代币将在 Liquid Network 上发行。


Liquid Network 由 Blockstream 开发,这家公司成立于 2014 年,旗下产品包括 Liquid、Blockstream Green 等。公司在 2014 年种子轮融资 2100 万美元,Ethereal Ventures、Khosla Ventures、Reid Hoffman、Blockchain Capital、Ribbit Capital、Mosaic Ventures、Future Perfect Ventures、AME Cloud Ventures、Max Levchin、Nicolas Berggruen、Danny Hillis、Eric Schmidt’s Innovation Endeavors、Ray Ozzie 参投。2016 年 A 轮融资 5500 万美元,Horizons Ventures、AXA Strategic Ventures(AVP)、Blockchain Capital、AME Cloud Ventures、Future Perfect Ventures、Khosla Ventures、Mosaic Ventures、Seven Seas Venture Partners、Batara Eto 参投。2021 年 B 轮融资 2.1 亿美元,估值 32 亿美元,Baillie Gifford、iFinex 参投。
生态项目包括钱包 AQUA Wallet,DeFi 产品 Bisq、Peach Bitcoin、Boltz,NFT 项目 tokenocean,以及 SideSwap、Debifi。

LumiBitL2: 增强的可扩展性、隐私性和去中心化的 BTC Layer2 解决方案
LumiBit 是一个 BTC Layer2 解决方案,利用 ZK-EVM 提供增强的可扩展性、隐私性和去中心化。它具有无缝以太坊智能合约迁移的通用电路设计和高效的交易验证。LumiBit 采用 Type2 ZK-EVM,与 EVM 高度兼容并优化数据结构,提高验证效率。集成 Halo2 零知识证明机制,不需要可信设置,增强了安全性。引入 Omin 钱包的抽象账户,使用户能够使用本地比特币密钥在 LumiBit 链上进行交易。LumiBit 测试网已上线。
mercurylayer: 专注隐私和效率的比特币 L2
Mercury Layer 是一个比特币 L2,专注于通过状态链增强隐私和效率,实现比特币 UTXO 的链下转移和结算。Mercury Layer 利用状态链和盲法联合签名技术,在不牺牲资金保管和安全性的情况下,促进即时和免费的交易。
Mirror_L2: 去中心化权益证明的比特币 Layer2 解决方案
Mirror Staking Protocol,原名 Mirror L2,是一种去中心化的权益证明(PoS)BTC Layer2 解决方案,兼容 EVM 和智能合约,使用 BTC 作为 GAS。Mirror Staking Protocol 采用重叠分组多重签名(MSG)算法,由成百上千个节点共同管理,平衡了 BTC 质押率、安全性和去中心化。生成与 BTC 1:1 锚定的 mBTC 与 EVM 兼容,并已在 restaking 机制中使用。
Mirror 设计了一套节点管理方案。节点由社区通过四轮选举选出,第一轮选举 100 个节点,逐渐增加到 300、600 和 1000 个。节点必须向镜像通道质押至少 1 BTC,并充当去中心化网络托管人 12 个月。选举冠军将获得 100 万 MIRR(Mirror 的治理代币)的看涨期权奖励,执行价格为 0.12 美元。
2014 年 3 月 4 日进行了种子轮融资,投资方包括 Conflux、UTXO Management、IMO Ventures,金额未披露。未来,Mirror Staking Protocol 计划通过「Stake Once, Earn Twice」活动与其他 BTC L2 项目一起建立 TVL 和生态系统。3 月宣布完成首轮融资并开放测试网。每次 redemption 会获得 10 积分,而 minting 不会得到积分。
RolluxL2: 兼容以太坊智能合约的比特币 Layer2 解决方案
Rollux 由 Layer1 区块链 Syscoin(SYS)开发,是一个与 EVM 等效的 Optimistic Rollup,计划未来转为基于 ZK 的 Rollup。Rollux 支持近乎即时的交易和合同部署,由比特币网络保护。Syscoin 区块链是基于 PoW 共识的双层区块链,核心是 Syscoin 区块链,NEVM 提供智能合约功能。
Syscoin 于 2014 年 4 月成立,由 Layer1 区块链 Syscoin(SYS)开发。Syscoin 于 2022 年 6 月宣布获得 2000 万美元生态发展基金。Syscoin 已上线币安,目前 FDV 为 1.7 亿美元。
SovrynBTC: 基于比特币的去中心化交易和借贷平台
Sovryn 在 Rootstock(RSK)上开发,是基于比特币的去中心化交易和借贷平台,提供全套 DeFi 服务,包括稳定币、AMM、借贷池和保证金交易。
Sovryn 创始人 Edan Yago,毕业于特拉维夫大学,是 CementDAO 和 Sovryn 的创始人。John Light,产品负责人,曾是 Aragon One 治理主管。项目经历了 4 轮融资:2020 年种子轮融资 210 万美元,Greenfield、Collider Ventures、Monday Capital 参投;2021 年 1 月和 3 月陆续融资 1250 万美元;2021 年 4 月融资 900 万美元,Anthony Pompliano、Cadenza Ventures、Gate Ventures、AscendEX、Blockware、Consolidated Trading 参投;2022 年 10 月融资 540 万美元,General Catalyst、Collider Ventures、Bering Waters、Bollinger Investment Group、Balaji Srinivasan 参投。


u_protocol: 全链去中心化合成 BTC
U Protocol 是原生全链去中心化合成 BTC,兼容 EVM,主要产品有 uBTC 和 U Bitcoin Thunder Network。uBTC 是一种用于 Layer 2 的去中心化比特币,由 Lido 的 Wrapped Staked Ether 和 BTC.b 支持。u_protocol 利用 BTC 计价,赎回机制通过收取一次性的赎回费用来增强用户体验,防止频繁赎回。系统设定了 1.10 BTC 的价格上限,当 uBTC:BTC 汇率超过此水平时,借款人可以通过最大化借款并出售 uBTC 获得即时利润。
ZKBaseOfficial: 基于 ZK 技术的基础设施协议
ZKBase 基于零知识证明(ZK)技术,为以太坊、比特币等主流区块链提供扩容解决方案,提供包括去中心化交易所、跨链桥、二层支付、NFT 市场和二层域名在内的一系列服务。ZKBase 将发布支持 BRC20 资产的 AMM ZKSwap,提升市场流动性和资金效率。相较于其他协议,ZKBase 技术注重隐私和快速交易处理,同时提供更安全的方式,与 BTC 网络的安全性相当。首席战略官 Antonio Saaranen 曾担任 Qtum 基金会 CSO。营销和公共关系主管 Hailan Jia 曾担任火币全球站高级公关经理。2020 年天使轮融资 170 万美元,估值 2500 万美元,投资方包括 Bixin Ventures、SNZ Holding、FBG Capital 等。
结语
比特币 Layer2 项目的数量正在快速增长,目前已有接近 100 个,总得来说可以分为四大类。
第一类为 EVM 侧链,这是数量最多的项目,大部分多为利用 rollup 模块化方式部署 EVM 链,使用 PoS 共识,创业门槛较低,需要较强的资本运作能力才能有效启动。其中有一些项目尝试引入更多 ZK 等最新的模块化方案。
第二类项目延续了 BitVM 的设计思路,分别在验证方式上进行创新,这在一定程度上引入了 BTC 安全性。但是这类项目都选择了先上线一个 EVM + PoS 的主网来发展生态,本质上与第一类 EVM 侧链并无区别,存在一定的叙事预期,往往能获得一些高额融资,这也是 VC 集中投资的赛道。
第三类项目专注于 BTC 的存款质押,将 BTC 作为 PoS 中质押的资产,引入了类似 eigenlayer 的 BTC 再质押概念,尝试吸引更多 BTC 储蓄。龙头项目 Babylon 在 BTC 的质押方式上进行密码学层面的创新,其他项目大多在业务层面进行创新,如将 BTC 质押引入 CeFi 创造更多收益。我们认为 BTC 再质押将未来生态的主流,在为实现 BitVM 之前,其提供的在质押安全性保障将解决上述 BTC EVM 侧链的 BTC 叙事难题。
第四类项目在 BTC 原生上进行了更多探索,比如进一步发展 UTXO 模型,并尝试基于 UTXO 创建新的侧链资产绑定方案如 Nervos。BTC 原生的探索也包括对联合挖矿侧链的继续探索。也有少数项目尝试推动 BTC 升级引入更多脚本操作符,来扩展 BTC 生态,这是目前最 degen 的一条线。
BTC 生态系统正处于快速发展阶段,各种创新项目不断涌现,以解决比特币网络在扩展性、安全性和效率等方面的挑战。从 Babylon 的跨链质押到 Nubit 的扩展数据可用性,从 Lorenzo 的流动性质押协议到 BitSmiley 的综合 DeFi 协议,这些项目通过不同的技术路径和商业模式,共同推动比特币生态系统的多元化发展。通过持续关注和参与这些前沿项目,社区和开发者们将能够更好地把握区块链技术的未来发展趋势,共同构建一个更加高效、安全和多样化的区块链生态系统。
- 免责声明
- 世链财经作为开放的信息发布平台,所有资讯仅代表作者个人观点,与世链财经无关。如文章、图片、音频或视频出现侵权、违规及其他不当言论,请提供相关材料,发送到:2785592653@qq.com。
- 风险提示:本站所提供的资讯不代表任何投资暗示。投资有风险,入市须谨慎。
- 世链粉丝群:提供最新热点新闻,空投糖果、红包等福利,微信:juu3644。

CryptoCrusader



