吴加茂、乐嘉昕:涉虚拟货币案件 刑事法律风险及防范
一、前言
2021年9月15日,中央十部门联合发文,要求严厉打击涉虚拟货币犯罪活动,包含以虚拟货币为噱头的非法集资、传销等犯罪活动。2021年10月8日,国家发改委发布《市场准入负面清单(2021年版)》意见,意见中将虚拟货币“挖矿”活动列入淘汰类,于是,中国大陆业务涉虚拟货币/挖矿平台相继叫停,从此停止了用户注册和限制访问。
我们通过“虚拟货币、数字货币”关键词对中国裁判文书网已公开的裁判文书进行检索,对采集的文书数据进行分享,结果如下:截止到2022年5月9日,中国裁判文书网公开涉虚拟货币刑事案件2894件,由于近期办理的涉虚拟货币刑事案件有一个诉讼过程,所以2021年、2022年的文书要在此后一年甚至更长的时间公布,但从现有案件数的线性和指数分析,都可清晰呈现逐年递增的趋势。
由于虚拟货币作为一种互联网金融创新形式,现阶段面临法律属性不明确、国家监管滞后等诸多问题,其高收益背后隐藏着巨大的法律风险,因此,有必要加强涉虚拟货币领域刑事犯罪研究,就刑事法律适用及犯罪风险防范等方面提出应对之策。这里,我们就涉虚拟货币案件的法律风险以图表化的方式与大家分享。
二、涉案币分类
币圈通说主要有五大币种——主流币、主流山寨币、次新币、空气币、传销币。
我国目前虽否认了比特币、以太币等虚拟货币的货币属性,但并没有对于比特币等虚拟货币的属性进行清晰的界定。以上币种中,经营空气币、传销币的本身涉及刑事违法,而对于其他币种,经营行为也极有可能涉及刑事违法。
三、案件高发地区
(一)案发地区
对中国裁判文书网公开涉虚拟货币刑事案件2894件进行分区整理,在所有公开案件中,浙江省涉案数量最多,其次为福建省,再次为广东省和湖南省,河南省、四川省和江苏省紧随其后,由此可见,虚拟货币案件较多集中在国内华东和华南地区发生。
(二)江苏省各地区案件数统计
从笔者所在的江苏省来看,在134个公开样本案件中,徐州市涉案数量最多,其次为盐城市,再次为南京市和无锡市。
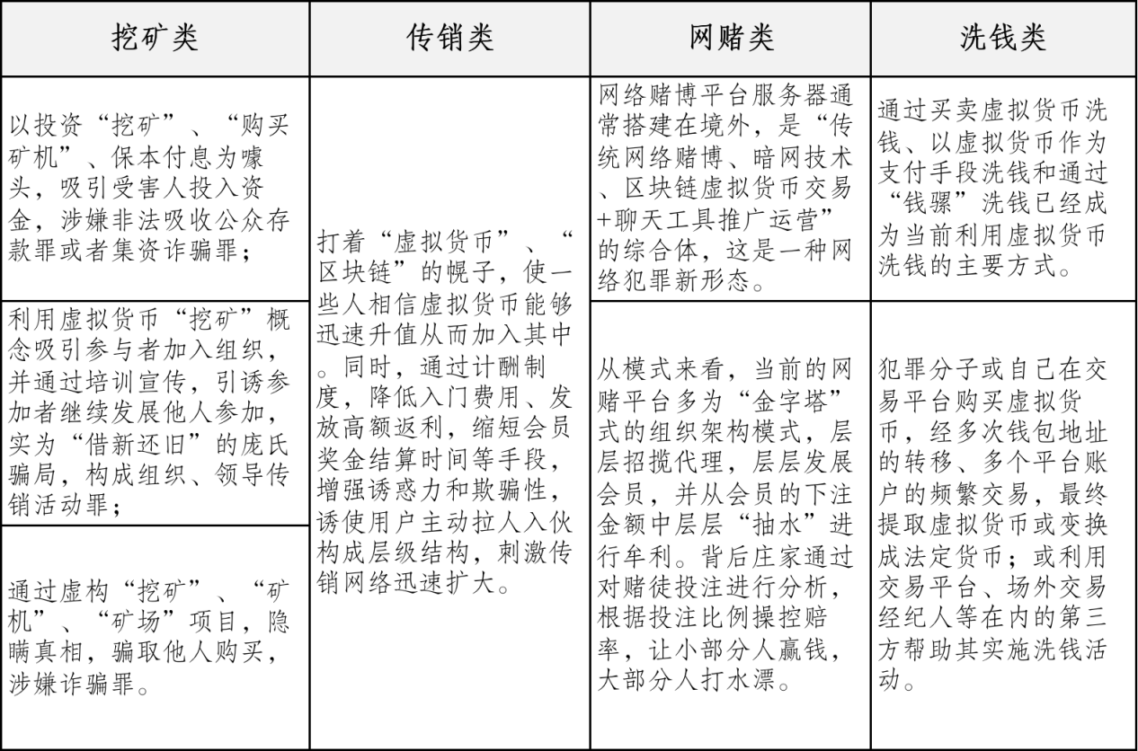
四、涉案高发罪名及相应刑期
(一)涉及罪名类型
对中国裁判文书网公开涉虚拟货币的刑事案件2894件进行分类整理,涉案类型较多的有12类,其中开设赌场类案件数量最多,达672件,占总数量的23.18%,其次为传销类案件,有635件,占总数量的21.90%。具体统计如下:
鉴于虚拟货币具有的去中心化、匿名性、全球可兑换性、交易便捷性和不可撤销性,容易被犯罪分子反向利用,实施相关犯罪。结合上图可知,网赌、传销、诈骗已经成为虚拟货币涉刑事案件渗透率最高的三类案件,除此之外,涉案罪名纷繁复杂,琳琅满目。且在案件办理中存在刑事管辖权争议、调查取证难度大、法律属性模糊的难点,在法律适用上面临诸多问题。虚拟货币如同一把双刃剑,作为一种互联网金融创新产品,其在快速发展的同时,也对传统的金融监管和刑事风险控制带来了巨大的挑战。
(二)涉案高发罪名相应刑期
通过对相关罪名进行分析,涉及虚拟货币的刑事案件最高刑期可达无期徒刑。主要罪名及法律规定如下:
五、典型案件研究
附:币圈第一案介绍
以数字货币为名,行网络传销之实,涉案金额逾1294亿余元,号称“币圈第一案”。以PlusToken案为典型案件来看,该平台没有任何实际经营活动,会员间按照推荐发展的加入顺序组成上下线层级,并根据发展下线会员数量和投资资金的数量划分等级;通过设置智能搬砖收益、链接收益、高管收益等收益方式进行返利。经专业机构鉴定,其层级有的多达3000多层。此类活动并非真正基于区块链技术。说白了,就是直接或者间接以“拉人头”数量及缴费金额作为返利依据。
据一审判决,被告人陈某、丁某某、彭某某等14名被告人犯组织、领导传销活动罪,被告人陈某犯掩饰、隐瞒犯罪所得罪,判处二年至十一年不等的有期徒刑,并处罚金。二审维持了原判。
具体案件情况如下图:
六、风险防范
实务中涉及虚拟货币的刑事犯罪,受虚拟货币的属性认定不一致影响,对于相关犯罪行为的处理存在认定存疑及“口袋罪”问题。对于公众来说,由于对虚拟货币知之甚少,对于虚拟货币高回报率存在期待,十分容易踏入新型骗局。
笔者认为,对于公权力机关来说,刑法的目的在于更好地预防犯罪的发生,而非简单地以刑罚惩治犯罪行为,对于以比特币为代表的新兴虚拟货币亦是如此,不能因为其是犯罪行为高发之处,就一昧抵制打压,更重要的是如何扬长避短,防患于未然。最高人民法院在《关于依法平等保护非公有制经济促进非公有制经济健康发展的意见》中亦明确:对非公有制经济主体在生产、经营、融资活动中的创新性行为,要依法审慎对待,只要不违反法律和司法解释的规定,不得以违法论处。违反有关规定,但尚不符合犯罪构成条件的,不得以犯罪论处。
相比对涉虚拟货币“零容忍”的清零政策,做好相应的监管措施,加大宣传,提高公众的认知水平显得更为重要。加大对于虚拟货币金融、法律知识的宣传力度,普法内容包括比特币、以太币等虚拟货币的形成原因及价格飙升背后的炒币行为和投资风险;宣传涉及虚拟货币的高发犯罪类型及相应的定罪量刑;对于一些典型案例如庞氏骗局类型的案例,也应通过普法类电视节目进行警示宣传。
对于公众来说,需要提高对虚拟货币的认知,避免被网络空间打着区块链的幌子蹭热度,打着高额利润口号等违法行为蒙蔽双眼。
七、结语
站在数字化发展的风口浪尖之上,我们难以准确判断虚拟货币究竟是区块链这一新型技术的价值产出,还是信息化背景下的又一个问题金融方式。但对于每一位投资者,每一家企业而言,清楚地认识虚拟货币背后的法律风险,尤其警惕相关的刑事责任,遵守相关的法律法规,清楚洞察管理政策的风向标,才能在投资经营中降低风险、稳健成长。
作者简介
吴加茂,北京大成(南京)律师事务所执行主任、高级合伙人。吴律师专注于刑事辩护、公司法律事务、合同纠纷等领域。
- 免责声明
- 世链财经作为开放的信息发布平台,所有资讯仅代表作者个人观点,与世链财经无关。如文章、图片、音频或视频出现侵权、违规及其他不当言论,请提供相关材料,发送到:2785592653@qq.com。
- 风险提示:本站所提供的资讯不代表任何投资暗示。投资有风险,入市须谨慎。
- 世链粉丝群:提供最新热点新闻,空投糖果、红包等福利,微信:juu3644。

路安



