P2P、虚拟币交易、融资租赁、养老...非法集资最新司法解释出炉,这些关键词你要知道
2月24日,最高人民法院(下称“最高法”)的一项重要决定,令非法吸收公众存款、集资诈骗的定罪处罚标准有了进一步完善,为依法惩治P2P、虚拟货币、养老领域等非法集资犯罪提供依据。
第一财经记者发现,针对近年来的一些新型的、常见的金融诈骗,比如,打着养老服务、养老项目、老年产品以及以房养老等旗号进行非法集资活动;传销活动等,决定也有了更加明确的处置要求。
防范化解金融风险是近十年来我国金融工作的核心要务之一,近年来这项工作迈入纵深。去年年末,中央经济工作会议提出,要完善金融风险处置机制。业内人士分析称,建立机制一项根本在于有法可依,而上述决定就是搭建金融风险处置机制的必要前提。
网络和养老被重点关注
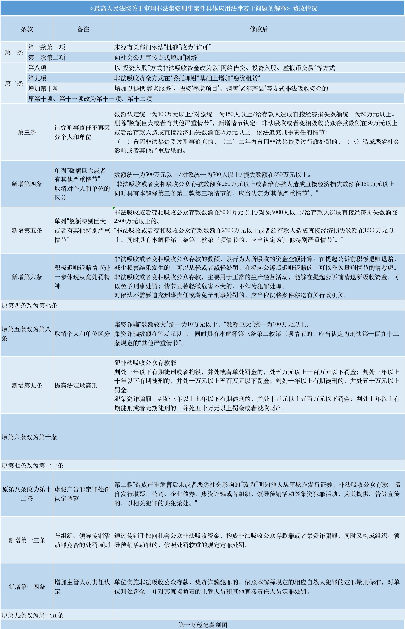
2月24日,最高法发布《关于修改<最高人民法院关于审理非法集资刑事案件具体应用法律若干问题的解释>
的决定》(下称《修改决定》),对原司法解释中有关非法吸收公众存款罪、集资诈骗罪的定罪处罚标准进行修改完善。
从内容来看,《修改决定》重点修改完善了非法吸收公众存款罪、集资诈骗罪的定罪量刑标准,明确了二者罚金数额标准,以及与组织、领导传销活动罪竞合处罚原则,同时进一步修改完善认定非法吸收公众存款罪的特征要件和非法吸收资金的行为方式,对自然人和单位犯非法吸收公众存款罪、集资诈骗罪的定罪量刑标准不再做明显区分,对单位从严惩处的精神得到进一步体现。
对于《最高人民法院关于审理非法集资刑事案件具体应用法律若干问题的解释》(下称《解释》)修改的背景,最高法相关负责人在答记者问时提到了两点:一方面,自2021年3月1日起施行的《刑法修正案(十一)》对非法吸收公众存款罪、集资诈骗罪刑法条文作了重大修改,对二者定罪量刑产生了重大影响;另一方面,结合经济社会发展状况和司法实践,有必要对有关定罪量刑标准进行适当调整,并通过司法解释进一步明确有关法律适用争议问题。
具体来看,修改后的《解释》条文从9条增加至15条,主要对原来的5个条文做出修改,修改内容涉及非法吸收公众存款罪、集资诈骗罪的定罪量刑标准,特征要件和行为方式、罚金金额标准。同时,新的《解释》还明确了两项罪责与组织、领导传销活动罪竞合处罚原则等。
随着互联网的发展,非法吸收公众存款的行为方式也发生改变,修改后的《解释》在原来规定的10中行为方式基础上,结合司法新实践和犯罪新形式,增加了网络借贷、虚拟币交易、融资租赁等新方式,同时增加“以提供‘养老服务’、投资‘养老项目’、销售‘老年产品’等方式非法吸收资金的”作为第十项,为依法惩治P2P、虚拟货币、养老领域等非法集资犯罪提供依据。
“近年来,养老领域非法集资犯罪频发,犯罪分子打着‘养老服务’‘养老项目’‘老年产品’以及‘以房养老’等旗号进行非法集资活动。”最高法相关负责人认为,这类行为严重损害广大老年人合法权益,严重破坏金融管理秩序,危害国家金融安全和社会稳定,应依法从严惩处。
自然人与单位犯罪处罚标准一致
值得注意的是,在定罪量刑方面,新的《解释》对非法吸收公众存款罪和集资诈骗罪均不再区分自然人犯罪和单位犯罪处罚标准,但从数额、涉及对象人数、造成直接经济损失数额等维度对定刑做了增补或精简,并在《刑法修正案(十一)》取消限额罚金的基础上加大了罚金刑力度。
其中,对非法吸收公众存款罪的定刑从两档提高至三档,提高了第一档入罪标准,增加规定了“数额+情节”标准。在此之前,《刑法修正案(十一)》增加了非法吸收公众存款罪第三档法定刑,提高了法定最高刑,即:数额特别巨大或者有其他特别严重情节的,处十年以上有期徒刑,并处罚金。修改后的《解释》规定,犯非法吸收公众存款罪,判处三年以下有期徒刑或者拘役,并处或者单处罚金的,处五万元以上一百万元以下罚金;判处三年以上十年以下有期徒刑的,并处十万元以上五百万元以下罚金;判处十年以上有期徒刑的,并处五十万元以上罚金。
对集资诈骗罪定刑从三档改为两档,提高了第一档法定最低刑,将第二档法定最高刑提高到无期徒刑。犯集资诈骗罪,判处三年以上七年以下有期徒刑的,并处十万元以上五百万元以下罚金;判处七年以上有期徒刑或者无期徒刑的,并处五十万元以上罚金或者没收财产。
对于不再区分自然人犯罪和单位犯罪处罚标准,相关负责人答记者问时表示,这体现了对单位犯罪从严惩处的精神。“如果区分单位和自然人的话,如果受处罚的主体是单位,就会导致实际操控者可能受不到具体的刑罚。前两年很多这种自然人利用单位避免个人风险的案例,尤其是一些小贷公司,很多自然人从中套取资金的,输送方向很多是房地产这类热门高周转的行业,最近一两年明显好多了。”一位宁夏地区经济案件辩护经验丰富的律师对记者表示,《解释》的修改恰恰反映了最近几年在办案过程中发现的问题。
第一财经记者在裁判文书网中搜索“非法吸收公众存款”发现,相关的刑事案件判决书接近4万份,其中以基层法院审理判决案件为主,2019年和2020年是案件最多的年份,均在8000份以上。
该律师补充表示:“不管它增加了哪些具体的情节,但是犯罪构成的基本要件始终不变,只不过是一个具体情况具体分析的过程。”第一财经记者注意到,对于非法吸收公众存款罪的特征要件,修改后《解释》保持了原《解释》的第一条认定规定,即非法性、公开性、利诱性、社会性,只是对部分表述做出微调。最高法相关负责人表示:“这是《解释》的核心条文之一。实践证明,认定非法吸收公众存款罪的四个特征要件是符合司法实践的,缺一不可。”
据悉,《解释》的修改工作从去年年初启动至今历时整整一年,《修改决定》已于2021年12月30日由最高法审判委员会第1860次会议通过,将自2022年3月1日起施行。在此之前,最高人民法院于2010年制定了《解释》,最高法、最高人民检察院、公安部于2014年、2019年出台了办理非法集资刑事案件的意见,明确了非法吸收公众存款、集资诈骗等非法集资犯罪的定罪量刑标准和相关法律适用问题,实施以来在依法惩治非法集资犯罪,有效防范化解重大金融风险,切实维护金融管理秩序和国家金融安全等方面已经取得明显成效。
(文章来源:第一财经)
- 免责声明
- 世链财经作为开放的信息发布平台,所有资讯仅代表作者个人观点,与世链财经无关。如文章、图片、音频或视频出现侵权、违规及其他不当言论,请提供相关材料,发送到:2785592653@qq.com。
- 风险提示:本站所提供的资讯不代表任何投资暗示。投资有风险,入市须谨慎。
- 世链粉丝群:提供最新热点新闻,空投糖果、红包等福利,微信:juu3644。

路安



