匿名性的前世今生:从羊皮纸到区块链密码学
一、匿名性:旨在保护个人隐私的密码学技术
1、定义
匿名,顾名思义,就是在交易过程中隐藏部分信息,通常包括部分匿名和完全匿名两类。而匿名币是目前区块链行业中比较热门的一类通证,指的是在交易过程中隐藏交易金额和往来账户信息的一种特殊的区块链通证。
2、种类
● 部分匿名
部分匿名,即隐藏部分交易信息。主要包括两类:匿名限制和部分信息匿名。
匿名限制是指对于指定机构,会显示交易的部分信息,而对于其他用户,则会隐藏全部交易信息。
部分信息匿名是指隐藏部分交易信息,这部分信息可以是账户、交易过程和交易往来账户的其中一项或者多项。
● 完全匿名
即是指交易前后及过程中的所有数据、交易金额和流程都不公开,具有几乎完全匿名的数字资产特性。
3、主要用途
匿名交易目前主要适用于商业应用场合,包括投竞标、大额钱款转账等需要高度隐私的商业活动。
4、主要技术原理
5、匿名币的必要性
很早之前,作为囊括世上大部分IT精英的密码朋克社区,就一直在尝试开发匿名货币。原因在于传统货币和支付手段都是靠第三方政府和银行进行信用背书,而且对每个参与支付的用户都要求实名制,包括通过银行卡和ID进行的身份验证,特别是随着大数据时代的到来,所有人在数据面前,都是透明人,这让很多人觉得自己的隐私受到了侵犯。这也是比特币等数字资产逐渐出现在大众视野中的原因,因为它们的地址不会绑定用户身份信息,也无需实名认证,因此能保障一部分个人隐私。
但随着比特币公开程度的深化,其匿名性开始显露出其存在的一些局限性。包括线上交易地址的可追溯性,会曝光某一地址相关联的交易地址和交易记录;而线下交易更会将钱包地址和真实身份相关联,查询到双方地址的所有交易记录。此外,虽然目前也有很多第三方提供混币服务以帮助匿名,但相当于匿名限制,效果也较为有限。
二、发展沿革:从羊皮纸到密码机器
1、密码学概述
密码学,顾名思义,就是对传达内容和信息进行保护。根据维基百科的释义,密码学一词源自于希腊语,早在公元前400多年就已经产生,是专门研究保密通信,保护传送信息以防止第三方对信息窃取的一门学科,包括密码编码学和密码分析学,主要分为古典密码学和现代密码学。当然,如果把战争时期密集使用密码学的时间段单独来看的话,也可以作为近代密码学,在现代密码学类别里做一个时间上的划分。
2、密码学的发展历程
● 古典密码学
古典密码学主要使用文字替换的方式来达到保密的作用,最早的实际应用可以追溯到公元前60年古罗马时期的凯撒密码。当时的凯撒作为罗马的执政官,深知核心军事信息保密对一场战役的重要性,于是凯撒设计了一种专门用在军事上的转换文字,主要采用了单表替换加密技术,即明文中所有字母都在字母表上向前或向后移动若干位,所以即使信息被敌方获取也不一定能看懂,这就是最早用于实践的密码案例,也是著名的凯撒密码。
虽然当时凯撒的敌人没有意识到这种加密手段,但后来由于字母移位存在一定的限制,以及改良后的随机移位字母表在一定的背景下也较容易被破解,后来也随着苏格兰掉头女王的惨剧落下帷幕。
除了著名的凯撒密码,还有另外5种古典加密方式,包括:
● 近代密码学
近代密码学可以看做是现代密码学的一部分,只是在时间上进行了一个划分,将战争集中使用密码学的时期单独分开来看。
谈起近代密码学,不得不谈维热纳尔密码。虽然维热纳尔密码在1586年就被设计出来了,但直到200年后莫尔斯电码开始流行,这个密码才开始进入人们的视野。因此,按照其应用的时间段,将其纳入近代密码学无可厚非。曾经,维热纳尔的《密码理论》也被称作“不可破译”的密码,直到1854年被建立现代计算机理论框架的查尔斯·巴贝奇破译。
说起来还多亏了一个妄图以侥幸心理获取专利的牙医,如若不是当时他重新包装了维热纳尔密码,并且为难巴贝奇破解密码,那么维热纳尔密码可能需要等大约10年的时间才能被卡西斯基破译。而在当时的美国南北战争期间,南方联军一直使用的就是维热纳尔密码,虽然早已经被破译了,但由于当时没有大规模发表,所以北方政府一直占据着情报获取上的优势,如果维热纳尔密码那时没有被破译,或许南北内战的时间还会更长一点吧。
而近代密码学被频繁使用还是二战时期。1918年,在一战即将结束的时候,德国人亚瑟·谢尔比乌斯参考科赫的构想后设计出了一种密码机器,也就是后来世界闻名的Enigma。Enigma是一种多表替换的加密实践,其加密核心是3个转轮。每个转轮的外层边缘都写着26个德文字母,用以表示26个不同的位置,而经过转轮内部不同导线的连接,改变输入和输出的位置,从而进行加密。一个3转轮的Enigma机器,能进行17576中不同的加密变化。Enigma在二战中作为德国海陆空三军最高级的密码机,曾一度在二战前期势不可挡。当时的Enigma较刚设计出来的原始形态做了一些改变,使用了3个正规轮和1个反射轮,极大提高了军事信息的安全性。
但是1939年,当二战刚刚拉开序幕,波兰密码学家马里安·雷耶夫斯基、杰尔兹·罗佐基和亨里克·佐加尔斯基就将破译Enigma的研究成果共享给英国盟友,帮了很大的忙。然而在德国和波兰、英国的密码学战争较量中,还有两个人我们不能忽视,一个是英国密码破译专家诺克斯,一个是图灵。如果说波兰对Enigma的破译奠定了二战密码破译的基础,那图灵、诺克斯和他们的团队就是二战破译德军密码的核心力量。德国对Enigma不断进行编码程序的变更和改进,图灵团队就不断对德国的密码机器进行研究、模仿和破译,最终制作了能破译德国情报的密码机,命名为“炸弹”。从此,有了“炸弹”的助力,德军在二战中的极大多数行动,都源源不断的从图灵团队传到英国军事指挥中心,帮助英军取得胜利,减少战争损失。可以说,二战的转机也与密码机的破译有很大的关系,但是至于为什么密码机早就被破译了,但是战争还持续了6年之久,这就与当时同盟国的政策和军事策略有很大关系了,毕竟密码学只是一个助力。
● 现代密码学
现代密码学主要是依据密码学建立了理论基础,成为一门科学来判定。1949年,香农发布了一篇名为《保密系统的信息理论》的论文,将信息论引入,提出了混淆和扩散两大设计原则,奠定了密码学的相对成体系的理论基础。香农的密码学理论偏向对称密码学,分成分组密码和流密码。分组加密是将明文分成多个等长的模块,使用确定的算法和对称密钥对每组分别加密,应用于软件类加密,比如电子邮件加密和银行交易转账加密等;而流密码是加密和解密双方使用相同的伪随机加密数据流作为密钥,通常是对一个位进行加密操作,由于实际操作相对更困难,所以通常用于硬件加密。
虽然在1949年,密码学就开始有了一定的理论雏形,但是由于受到历史和现实条件的局限,主要还是政府机关和军事指挥处应用的更为广泛。而密码学真正意义上开始进入发展期还是从七十年代中期。1976年,美国密码学家迪菲和赫尔曼发表了一篇名为《密码学的新方向》,开启了公钥密码体制的新篇章,是当代。主要采用了将加密和解密两个相关密钥单独操作,加密密钥是公开的,称为“公钥”,不仅可以公开算法,连密钥也可以公开,而解密密钥专属于用户,称为“私钥”,两种密钥相关而存异,基于一种特殊的单向陷门函数,不再是简单的表单替代和置换,使得保密程度又上升了一个层次。1977年美国官方颁布了数据加密标准DES用于非国家保密机关,形成了密码学行业的初期规范,并将密码学推向更广泛的应用。而最经典的公钥加密算法莫过于1978年由美国麻省理工出身的里维斯特、沙米尔和阿德曼在数论方法上构造的RSA算法,更偏向非对称加密,目前是安全系数较高的一种加密算法,也是迄今为止最成熟的公钥密码体制。
谈到这里,我们可以看到,密码学终于开始与区块链的加密技术在表面上呈现出一定的相关性了。因为区块链里最普遍使用的加密技术就是利用了RSA的非对称加密技术,每个用户的收款地址就是公钥,同时也需要使用私钥进行签名,对信息进行非对称加密,保障其安全性。
随着时间的发展以及人们对隐私和自由的追求,由极客组成的密码朋克开始探索匿名通讯、匿名交易、盲签名技术和数字资产,追求建立在个人意愿上的隐私暴露。因此,就有了创建了匿名数字现金eCash和盲签名技术的数字资产先驱大卫·查姆,以及后来我们所知道的在区块链行业中广泛使用的比特币、时间戳、分布式存储等技术。当然,这里就暂不赘述目前匿名币主要应用的几项技术了,这些在主要技术原理和主流匿名币对比中我们会再详细叙述。
三、技术应用:匿名币的主要数据对比
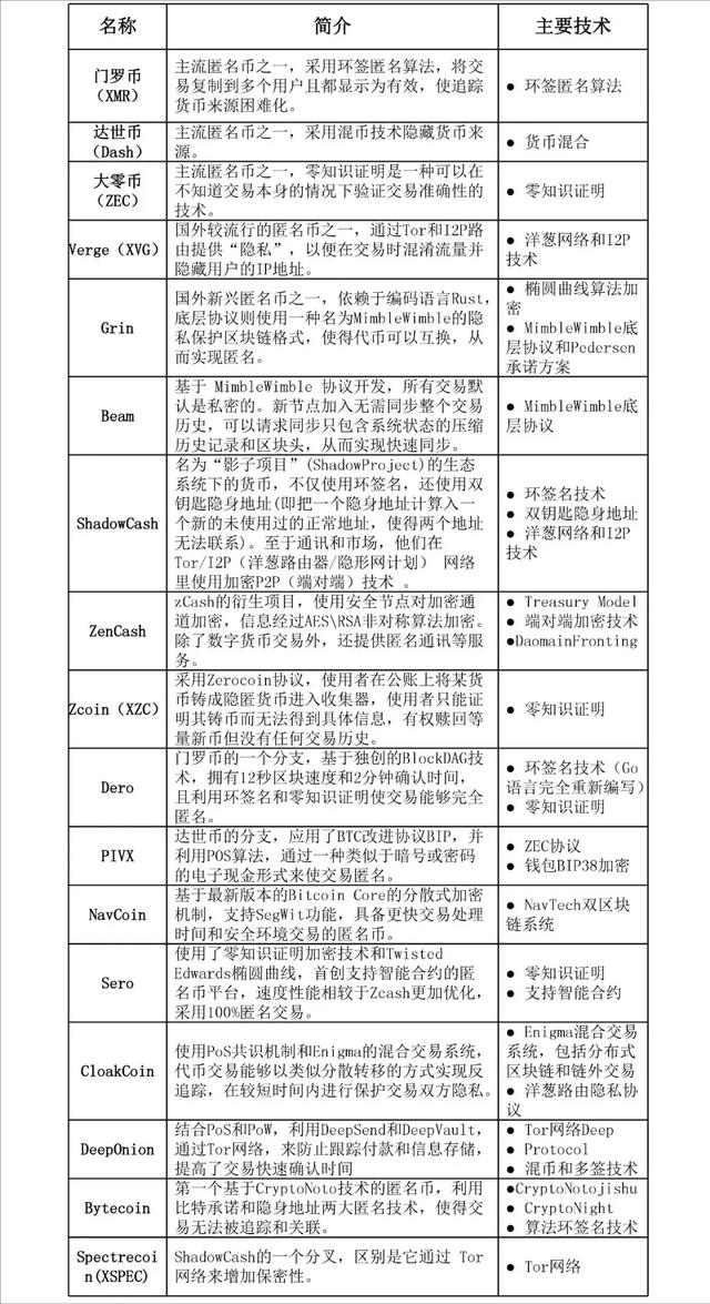
1、现存的匿名币
2、目前主流匿名币分析
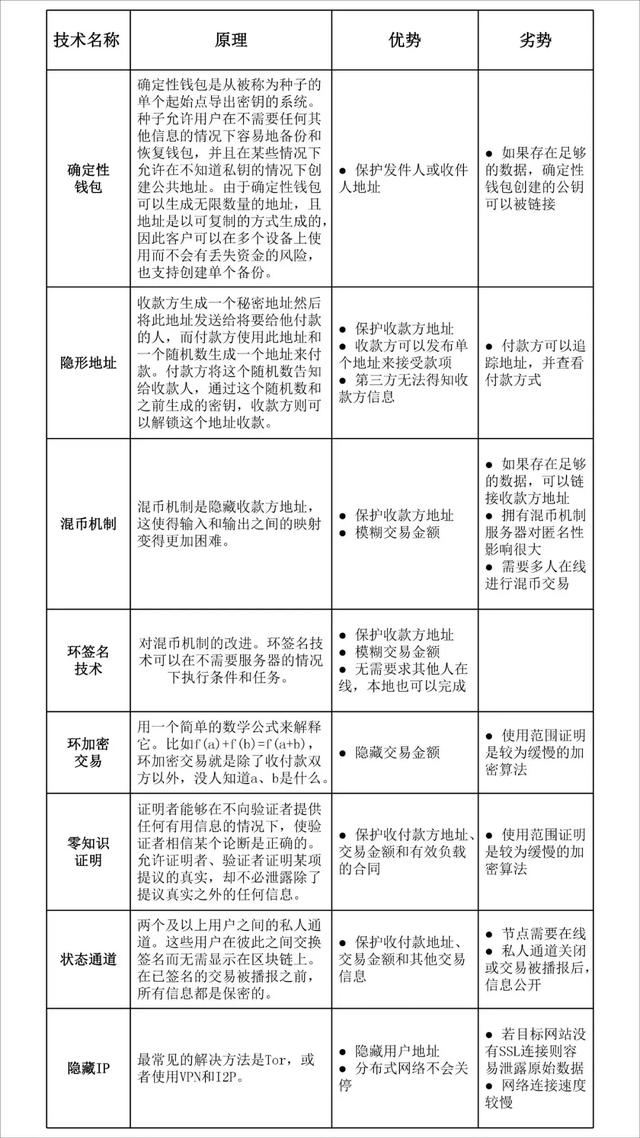
1) 技术优劣势对比
参考资料:
[1]. 维基百科:密码学
[2]. 秦陇纪,《密码学历史及近40年人物技术里程碑》
[3]. 孙雪,《密码学的发展史》
(
- 免责声明
- 世链财经作为开放的信息发布平台,所有资讯仅代表作者个人观点,与世链财经无关。如文章、图片、音频或视频出现侵权、违规及其他不当言论,请提供相关材料,发送到:2785592653@qq.com。
- 风险提示:本站所提供的资讯不代表任何投资暗示。投资有风险,入市须谨慎。
- 世链粉丝群:提供最新热点新闻,空投糖果、红包等福利,微信:juu3644。

区块戏说



