蚂蚁矿机S9 算力板入门维修---三
S9算力板 嫌疑人的现身--LDO
今天分享的板子是经历了几天维修的。有些过程记录的不是很详细了。但是总体的思路还是保存得比较完整。
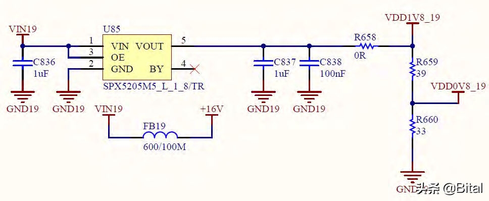
到手的算力板,在做完清洁,就直接上电,软测。软件报“0”。基本上很多S9都是报“0”。检查供电电压正常,就开始检查RI信号。通过二分法,最后定位到了第一组的LDO,LDO输出的电压偏低。正常0.8V和1.8V 的测试点,现在只有一半的数值。万用表量LDO的1,5 脚(输入和输出脚)对地阻值表现为2.3Ω,正常的值为98Ω左右。初步判断LDO损坏,果断的拆去LDO,补焊一个新的LDO,去量阻值,情况还是依旧。继续再换一个LDO,情况依旧。这个就不能让人怀疑我的判断已经错了。
重新去量LDO的分压电路上的电阻,发现电阻的阻值都只有阻值的一半。分压电阻的阻值在46-50Ω之间,现在两个的阻值是20-19之间。怀疑分压电阻损坏。于是决定换两个电阻看看情况,补焊了新的电阻,但是还是不能解决这个阻值变小的问题。拆去其中一个电阻,发现剩下的电阻恢复原值46Ω,补上缺失的电阻,万用表量,阻值又变成一半的大小。似乎这个电阻的位置有很大的问题,仔细观察,也无法发现缺失电阻的焊点与其他电路短接,串联 ,或者与其他GND相连的蛛丝马迹。
LDO 供电 电路图
既然不能解决这个问题,就开始思绪别的方法使测试点的电压恢复到1.8V和0.8V是不是可以忽略这个问题的LDO线路问题。设想拆去这个问题LDO ,使电路断开,再从后面的LDO 的0.8V测试点飞线过来,使第二组0.8V 电压来解决第一组的供电问题。遗憾的是,实际操作后,并没有达到预期的效果,反而第二个LDO的测试点电压也降低了。这个方法失败。
这里放弃治疗N 天,观看了指导书的LDO的供电电路最后是给芯片的引脚上的,那么如果芯片短路了是不是会影响到这边LDO的电路。重新量了 一下拆去LDO 的引脚对地阻值,发现输出端的对地阻值只有2.3Ω,空的引脚,对地的阻值,那么是不是芯片引脚短路造成了这边的电路问题。
芯片引脚输入输出图
抱着学习的心态,把正面的第一组芯片,依次拆去,每拆一个芯片的过程中,要重新量LDO的5脚输出对地阻值。很遗憾,拆了2 个,都没有达到效果,只在第三颗拆去后,LDO的对地阻值不在是2.3Ω,是开路状态,因为我的两个分压电阻没有安装上。依次安装了分压电阻和滤波电容。LDO的供电电路可恢复正常。上电,量的0.8V 和1.8V 的电压输出。
换上了3颗芯片,(经过N轮的贴焊芯片)软件直接报错60.万用表测量60,61芯片的5个测试点,发现61的BO引脚电压异常,表现为1.76V,正常是万用表是无法量出来的,表现为0V大多数情况,果断拆去61芯片。
换上芯片,上电,软测,通过。全板测试ok.
- 免责声明
- 世链财经作为开放的信息发布平台,所有资讯仅代表作者个人观点,与世链财经无关。如文章、图片、音频或视频出现侵权、违规及其他不当言论,请提供相关材料,发送到:2785592653@qq.com。
- 风险提示:本站所提供的资讯不代表任何投资暗示。投资有风险,入市须谨慎。
- 世链粉丝群:提供最新热点新闻,空投糖果、红包等福利,微信:juu3644。

路安



