天风金工:紧跟碳中和实现路径——建议关注“碳中和50ETF”
“碳中和”背景下的投资机会
在全球 低碳经济蓬勃发展的背景下,中国顺应时代潮流,加快碳中和 长远布局。 2021年两会期间“碳达峰”和“碳中和”两项目标的提出,标志着“碳中和”正式成为中国的国家承诺。 “十四五”规划提出推进能源革命,建设清洁低碳、安全高效的能源体系,深入推进工业、建筑、交通等领域低碳转型。 壮大节能环保、清洁生产、清洁能源、生态环境、基础设施绿色升级、绿色服务等产业,推动城市公交和物流配送车辆电动化。 以清洁能源为主导的能源供给体系下,不仅直接推动风电、光伏发电产业链的发展,还将影响下游能源消费企业,如新能源金属、新能源材料、新能源汽车产业链等都将迎来巨大的发展空间。
中证内地低碳经济主题指数投资价值分析
中证内地低碳经济主题(简称“内地低碳”)指数由清洁能源发电、能源转换及存储、清洁生产及消费与废物处理等公司组成,旨在反映沪深A股低碳经济主题公司股票的整体表现。该指数流动性较好,成分股精准定位主题,具备发展潜力。从资金面来看,北向资金和国内公募基金均增配该指数成分股。
自2021年年初以来,内地低碳指数的收益率为37.58%,夏普比为1.86,相较于沪深300和中证500指数均有明显超额,业绩表现良好,具备配置价值。
碳中和50ETF
碳中和50ETF(基金代码“516070.OF”)成立于2021年4月15日,由易方达基金发行,跟踪内地低碳指数。截至2021年7月15日,碳中和50ETF基金规模为2.12亿元,过去一年日均成交金额为3,264万元。

1. “碳中和”大势已来
长期以来,全球能源消费以石油、煤炭、天然气为主。这些传统化石能源一方面在人类经济社会发展过程中发挥了重要作用,支撑着全球经济经历了高速发展阶段;但另一方面,传统能源消耗带来二氧化碳等温室气体的不断排放,使得全球气温也持续攀升,尤其是地表温度呈现加速上升趋势,若不加以控制,将造成灾难性后果。
面对全球气候变化引发的一系列环境危机与国际政治经济问题,联合国近年来不断督促世界各国积极采取有效行动以减少温室气体排放,增强应对气候变化的防御力。截至2021年5月,全球已有约130个国家把21世纪中叶实现“碳中和”(温室气体相对净零排放)作为目标。


中国碳排放自2005年以来一直处于世界第一。2020年,中国碳排放总量99亿吨,连续第 4 年保持增长,是全球少数几个增加的地区之一。从占比来看,中国碳排放在全球碳排放总量中的占比不断提升,目前已达31%。内外压力均非常大。

在全球低碳经济蓬勃发展的背景下,中国顺应时代潮流,加快碳中和长远布局。2020 年9 月22 日,国家领导人在第七十五届联合国大会一般性辩论上发表讲话,承诺“中国将提高国家自主贡献力度,采取更加有力的政策和措施,二氧化碳排放力争于2030 年前达到峰值,努力争取2060 年前实现碳中和。”随后在12月12日的气候峰会上又提出到2030年中国单位国内生产总值二氧化碳排放将比2005年下降65%以上,非化石能源占一次能源消费比重将达到25%左右。在2021年全国两会期间,“碳达峰”和“碳中和”被首次写入政府工作报告。
2. 碳中和背景下的投资机会
自“碳中和”目标提出后,中国的碳减排工作需要从产业到部门、从国家到省市,探索安全可靠的方案和路径,挖掘产业升级与绿色转型的潜在机遇。
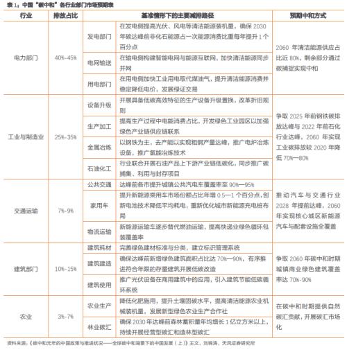
从全球碳排放构成来看,发电供热和交通运输是当前全球碳排放的最主要来源,占比超60%。在“碳中和”的进程中,对以上两个行业的转型升级迫在眉睫。面对复杂的国际“碳中和”局势以及全球气候环境问题,各国纷纷布局本国的绿色发展政策,具体包括设立绿色基金、开展绿色项目优惠、推动能源清洁化和交通电动化、加大生态环境保护等。

目前,从中国碳排放构成来看,电力行业也是最大来源,以火电为主的电力部门目前约占社会总排放量的四成(2019年占比为 43%),而工业与制造业生产活动则为第二大碳排放来源,与电力部门合计贡献了中国碳排放总量的70%-80%。因此,实现“碳达峰、碳中和”目标主要涉及两类行业:一是改变能源结构的新能源行业,另一个则是控制供给和产能来减少碳排放的周期行业。从改变能源结构的角度来看,当前中国的能源结构仍然以煤炭为主,单位热值碳排放量相对于其它能源来说较高,所以优化能源结构是节能减排的基础,也是大力发展清洁能源的必由之路,势必对未来的电力格局和新能源领域产生较大影响。其次,从周期行业来看,工业品生产在中国总碳排中的占比较高,控制供给和产能势在必行。

“十四五”规划提出推进能源革命,建设清洁低碳、安全高效的能源体系,深入推进工业、建筑、交通等领域低碳转型。壮大节能环保、清洁生产、清洁能源、生态环境、基础设施绿色升级、绿色服务等产业,推动城市公交和物流配送车辆电动化。以清洁能源为主导的能源供给体系下,不仅直接推动风电、光伏发电产业链的发展,还将影响下游能源消费企业,如新能源金属、新能源材料、新能源汽车产业链等都将迎来较大的发展空间。从目前新能源汽车渗透率(销量占比)来看,截至今年5月,新能源汽车渗透率为8.7%,相比2020全年提升3.3%。受益于政策红利,新能源汽车尤其是商用车,渗透率有望进一步提升。

3. 中证内地低碳经济主题指数投资价值分析
3.1. 简介
中证内地低碳经济主题(简称“内地低碳”)指数由清洁能源发电、能源转换及存储、清洁生产及消费与废物处理等公司组成,旨在反映沪深A股低碳经济主题公司股票的整体表现。

内地低碳指数以沪深两市全部A股(非ST、*ST股)作为样本空间,采用以下方式进行选样:
1) 对样本空间内股票按照最近一年(新股为上市以来)的A股日均成交金额由高到底排名,剔除排名后20%的股票;
2) 对样本空间的剩余股票,将最近一个会计年度在以下业务的收入占比或利润占比达到50%的公司作为待选样本:清洁能源发电(太阳能、风能、核能、水电、清洁煤等)、能源转换及存储(智能电网、电池等)、清洁生产及消费(能源效率等)、废物处理(水处理和垃圾处理);
3) 在待选样本中,按照过去一年日均总市值由高到低排名,选取排名前50只股票构成中证内地低碳经济主题指数样本股。
3.2. 流动性较为充裕
截至2021年7月15日,内地低碳指数中有15只成分股来自沪深300,权重占比57.93%;有21只成分股来自中证500指数,权重占比 16.96%;有9只成分股来自中证1000指数,权重占比6.30%;有5只成分股来自沪深300、中证500和中证1000 指数以外,权重占比18.81%。

将全市场的股票按照过去一年的日均成交额分为5组,根据成分股权重计算,截至2021年7月15日,内地低碳指数成分股的流动性整体处于全市场前60%,其中处于头部20%区间的成分股权重占比为94.72%,处于次高组区间的有3.69%,处于中间组的有1.60%。整体来看,内地低碳指数成分股市值较大,流动性较为充裕。

3.3. 精准定位低碳主题
截至2021年7月15日,根据申万一级行业分类,内地低碳指数成分股主要集中于新能源企业所在的电气设备行业,以及节能环保企业所在的公用事业行业中,权重占比分别为61.95%和16.41%。从细分板块来看,该指数成分股均分布在清洁能源发电(太阳能、风能、核能、水电、清洁煤等)、能源转换及存储(智能电网、电池等)、清洁生产及消费(能源效率等)、废物处理(水处理和垃圾处理)板块。整体来看,内地低碳指数精准定位低碳板块,能够反映低碳主题相关上市公司的表现。

3.4. 前十大权重股具备成长属性
自2021年1月1日至2021年7月15日,内地低碳指数前十大成分股的区间涨跌幅均为正数,均值为52.41%,远超沪深300指数、中证500指数、创业板指数和科创50指数。从净利润和一致预期净利润来看,该指数前十大成分股在2020年的净利润平均值为52.60亿元,并且一致预期净利润均保持上升趋势。

3.5. 具备发展潜力
本文采用Wind的一致预测净利润数据,计算方法为:将指数成分股的一致预测净利润数据相加。截至 2021年2月26日,内地低碳指数在2021年、2022年、2023年的一致预测净利润分别为1440.99亿元、1792.73亿元和2153.70亿元,相较于过去一年,增长率分别为3.23%、24.41%和 20.14%。该指数的一致预测净利润整体处于上升趋势,体现各机构看好该指数成分股的未来发展潜力。

3.6. 资金面:北向资金和国内公募基金持续增持
自2020年二季度开始,内地低碳指数的成分股在陆股通系统中的持股占比保持上升趋势。截至2021年6月,内地低碳指数成分股在陆股通系统中的市值占比为10.97%,以2018年1月至2021年6月为样本期,当前处于全样本期内的最高水平,体现北向资金对于内地低碳指数成分股的青睐。

以国内普通股票型和混合型(偏债混合型基金除外)开放式基金为总样本,统计每个季度基金公布的基金前十大重仓股中内地低碳指数成分股的市值占比,计算方法为:将样本池内的所有基金重仓持有的内地低碳指数成分股市值相加除以所有基金的净资产之和。截至2021年二季度末,基金重仓中内地低碳指数成分股的市值占比为5.87%,历史分位数为100%,处于全样本期内的最高水平。

3.7. 业绩表现良好
自2021年年初以来,内地低碳指数的收益率为37.58%,夏普比为1.86,相较于沪深300和中证500指数均有明显超额,业绩表现良好,具备配置价值。以2010年6月30日至2021年7月15日为样本期,内地低碳指数的年化收益率为9.94%,夏普比为0.50。

在样本期内,截至2021年7月15日,该指数的净值为2.85。

4. 碳中和50ETF
易方达中证内地低碳经济主题交易型开放式指数证券投资基金(场内简称“碳中和50ETF”)成立于2021年4月15日,是一只被动指数型基金,由易方达基金发行。截至2021年7月15日,碳中和50ETF基金规模为2.12亿元,过去一年日均成交金额为3,264万元。

易方达基金成立于2001年,通过市场化、专业化的运作,依托于资本市场,为境内外客户提供资产管理解决方案,实现长期可持续的投资回报。截至2021年6月30日,公司总资产管理规模近2.5万亿元,是国内最大的公募基金管理公司,客户包括个人投资者及社保基金、养老金、大型金融机构、境外央行等各类机构投资者。易方达基金在被动产品的布局上也很成功,截至2021年6月30日,易方达基金共发行33只ETF产品(不包括货币型ETF),合计基金规模约1,016亿元,位居市场第二位。
碳中和50ETF的基金经理是张湛先生。张湛先生曾任易方达基金管理有限公司投资发展部研究员、指数与量化投资部研究员、投资经理,于2020年起担任基金经理,旗下管理多只产品。截至2021年6月30日,张湛先生在管基金规模达101.17亿元。

5. 总结
在全球低碳经济蓬勃发展的背景下,中国顺应时代潮流,加快碳中和长远布局。2021年两会期间“碳达峰”和“碳中和”两项目标的提出,标志着“碳中和”正式成为中国的国家承诺。“十四五”规划提出推进能源革命,建设清洁低碳、安全高效的能源体系,深入推进工业、建筑、交通等领域低碳转型。壮大节能环保、清洁生产、清洁能源、生态环境、基础设施绿色升级、绿色服务等产业,推动城市公交和物流配送车辆电动化。以清洁能源为主导的能源供给体系下,不仅直接推动风电、光伏发电产业链的发展,还将影响下游能源消费企业,如新能源金属、新能源材料、新能源汽车产业链等都将迎来巨大的发展空间。
中证内地低碳经济主题(简称“内地低碳”)指数由清洁能源发电、能源转换及存储、清洁生产及消费与废物处理等公司组成,旨在反映沪深A股低碳经济主题公司股票的整体表现。该指数流动性较好,成分股精准定位主题,具备发展潜力。从资金面来看,北向资金和国内公募基金均增配该指数成分股。自2021年年初以来,内地低碳指数的收益率为37.58%,夏普比为1.86,相较于沪深300和中证500指数均有明显超额,业绩表现良好,具备配置价值。
碳中和50ETF成立于2021年4月15日,由易方达基金发行,跟踪内地低碳指数。截至2021年7月15日,碳中和50ETF基金规模为2.12亿元,过去一年日均成交金额为3,264万元。
来源:金融界网
- 免责声明
- 世链财经作为开放的信息发布平台,所有资讯仅代表作者个人观点,与世链财经无关。如文章、图片、音频或视频出现侵权、违规及其他不当言论,请提供相关材料,发送到:2785592653@qq.com。
- 风险提示:本站所提供的资讯不代表任何投资暗示。投资有风险,入市须谨慎。
- 世链粉丝群:提供最新热点新闻,空投糖果、红包等福利,微信:juu3644。

金融界网



