区块链技术与应用回顾
学技术、问问题,找专家,上区块链兄弟
来源:博客园
本文版权归作者和博客园共有,欢迎转载,但未经作者同意必须保留此段声明,且在文章页面明显位置给出原文连接,否则保留追究法律责任的权利。
本文约1500字+,阅读(观看)需要15分钟
区块链(BlockChain)是分布式数据存储、点对点传输、共识机制、加密算法等计算机技术的 新型应用模式。 所谓共识机制是区块链系统中实现不同节点之间建立信任、获取权益的数学算法。这次是再次回顾了,笔者之前是在2014年接触BitCoin与
BlockChain.
区块链是一种去中心化的状态机 比特币的特点
以太坊的特点
Bitcoin/Ethereum/Ripple/Hyperledger的对比
新兴技术成熟度曲线 —— 区块链
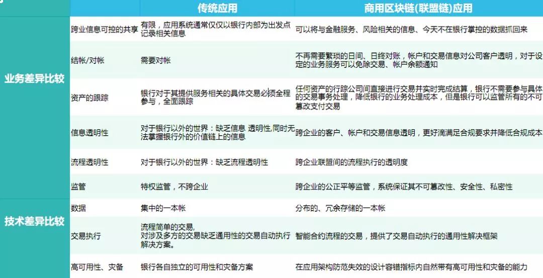
区块链的价值
企业级区块链
仓单质押融资-业务流程
案例分析:价值
业务前景
– 金融行业,证券行业,理财 • Post-trade settlement • Derivative contracts – 金融交易 • Bill of Lading • Cross-currency payment – 供应链 – 零售银行 • Cross border remittances • Mortgage verification & contracts – 公共信息记录 • Real estate records • Vehicle registrations • Citizen Identity – 资产数字化
物联网和人工智能助力“区块链+”
“区块链+”综合技术平台
区块链平台架构
区块链应用的技术挑战
1.商业网络的推广模式带来业务挑战 2.商业网络的组织架构和管理方法 3.有待配套的社会规则的制定 4.技术栈的增加带来新的技术挑战 5.分布式系统带来的数据一致性问题 6.数据逻辑和业务逻辑的设计问题 7.系统部署的复杂度问题更加突出 8.对基础设施的平台化和规范化的要求更高
BlockChain的全栈服务
文章发布只为分享区块链技术内容,版权归原作者所有,观点仅代表作者本人,绝不代表区块链兄弟赞同其观点或证实其描述。
本文来自区块链兄弟,创业家系授权发布,略经编辑修改,版权归作者所有,内容仅代表作者独立观点。[ 下载创业家APP,读懂中国最赚钱的7000种生意 ]
- 免责声明
- 世链财经作为开放的信息发布平台,所有资讯仅代表作者个人观点,与世链财经无关。如文章、图片、音频或视频出现侵权、违规及其他不当言论,请提供相关材料,发送到:2785592653@qq.com。
- 风险提示:本站所提供的资讯不代表任何投资暗示。投资有风险,入市须谨慎。
- 世链粉丝群:提供最新热点新闻,空投糖果、红包等福利,微信:juu3644。

路安



